010-64051428
13910411253
公司概况
资质证书
骨干精英
成员机构
党团工会
公司理念
荣誉之路
内部刊物
房地产估价
土地估价
土地规划
资产评估
矿业权评估
政府咨询顾问服务
风险评估与项目咨询
造价咨询
测绘服务
投资咨询
绩效评价
特殊评估
损害赔偿
政府咨询
农用地评估
追溯性评估
专利权评估
土地置换
土增税清算
字画古玩
经营权评估
抵押估价
交易所交易
拆迁征收腾退
土地出让
数字资产评估
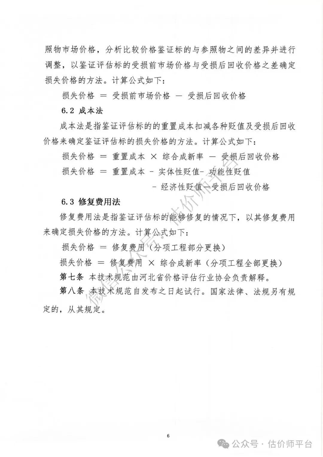
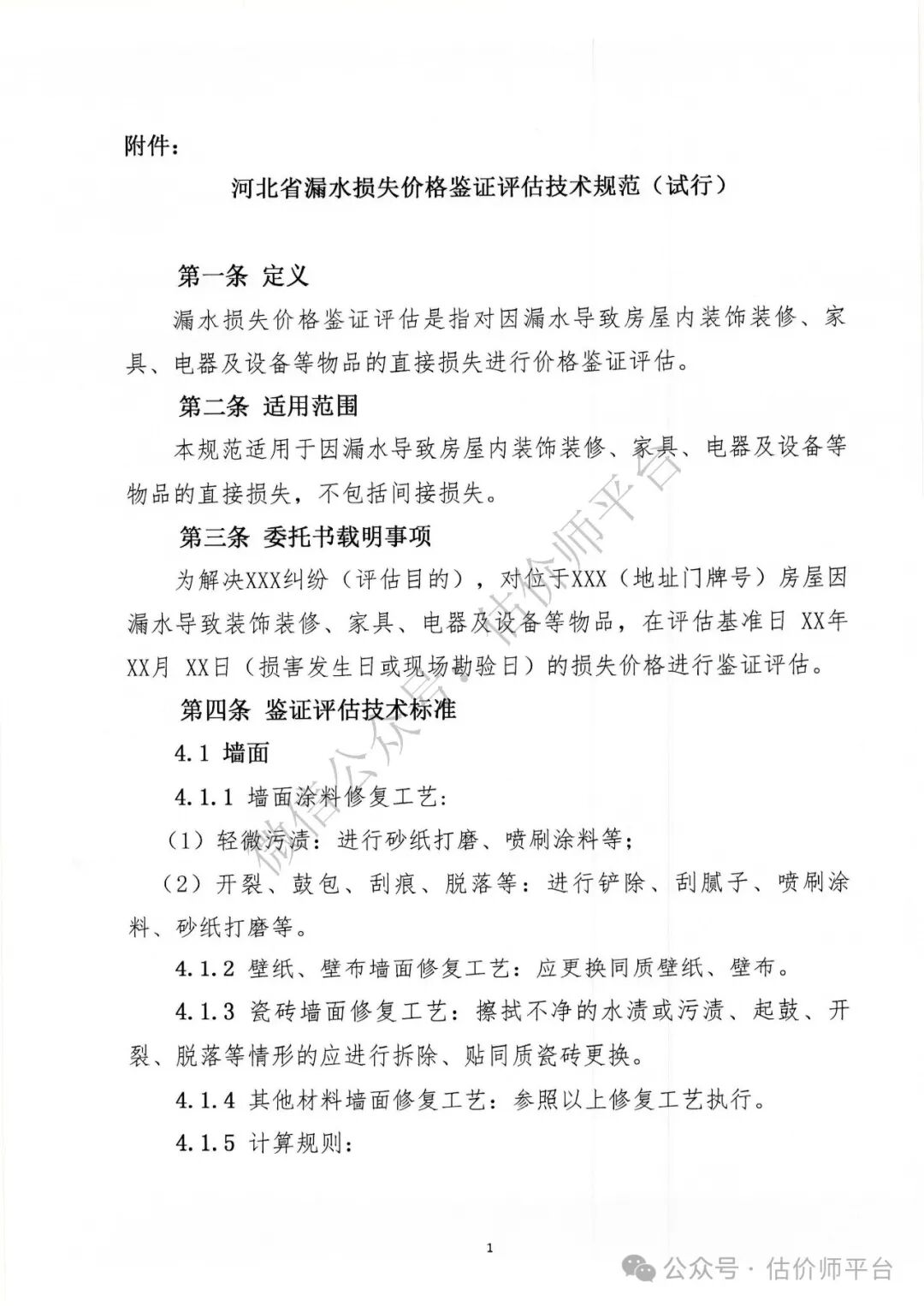
国家标准
行业标准
地方标准
公司标准
服务收费标准
国家法律
行政法规
部门规章
地方法规
行业规定
司法解释
企业制度
公司声明
通知公告
基准地价
征地补偿
价格指数
市场背景
评估参数
热点关注
业界观点
专业培训
二手案例
土地案例
耕地指标
数据资产评估
资料下载
联系我们
建议与咨询
合作伙伴
客户评价
Evaluation criteria
发布时间:2023-08-21 14:49
友情链接
Copyright © 2024 宝业恒(北京)土地房地产资产评估咨询有限公司 京ICP备14013847号-1
本网站从行业工作角度出发,所载信息部分来自相关媒体,版权属原作者所有,如有不妥,请告知,我们及时处理。