欢迎访问宝业恒(北京)土地房地产资产评估咨询有限公司!
中国金融体系指标大全(2023年)

发布时间:2023-02-07 18:17

浏览者:1176
【正文】

本文按照惯例,对中国金融体系指标进行全面梳理、更新、汇总、分析,力求其能够成为在平常作业与研究中的高能助力器。除监管部门对金融机构的窗口指导要求外,本文应能全面浓缩中国金融体系主要指标,若有疏漏或差错,亦欢迎提出,以便后续更新更正

注:本文不含大资管各细分行业

一、央行体系金融指标维度


(一)货币供应


1、货币发行、基础货币、货币乘数与银行间市场的可交易资金总量


(1)货币发行(一定时期内货币投放量与货币回笼量的轧差数,属于基础货币的一个细项)=商业银行的库存现金(非流通部分)+ M0(流通部分)。

其中,我国公布的货币发行量为央行发行库与出入库轧差数扣减商业银行业务库存数,在央行的资产负债中有具体体现。

(2)基础货币(货币供应的源头)=货币发行+法定存款准备金+超额存款准备金=商业银行的库存现金+流通中的M0+法定存款准备金+超额存款准备金。

从定义来看,基础货币是指经过商业银行的存贷款业务而能扩张或收缩货币供应量的货币,即从央行发行出来的货币,亦被称为货币基数、货币基础、强力货币或高能货币。

央行通过调节基础货币的数量就能数倍扩张或收缩货币供应量(央行通过给商业银行发放贷款、购买商业银行持有的国债或者外汇等方式使商业银行获得了可以放款的大笔资金)。当然商业银行所吸收的流通中现金实际上也是源于央行的,正是基于这样的过程,货币供应量才能被不断创造出来。需要说明的是,相较于货币供应量涉及到诸多市场主体,基础货币对央行而言要更容易控制。

截至2022年底,我国基础货币余额为36.10万亿元,货币乘数为7.38。

(3)货币乘数(货币扩张倍数或货币扩张系数)=货币供应量/基础货币。所谓货币乘数,是指央行扩大或缩小一单位的基础货币之后,通过商业银行的存款创造机制,使货币供应量增加或减少的倍数。从计算公式中可以看出,影响货币乘数的因素主要有法定存款准备金率;超额储备率;现金漏损率(即对现金的流动性偏好、相当于变相提高了准备金率,如节假日期间对现金需求的大幅增加);活期存款中定期存款的比率等几个方面。

(4)银行间市场的可交易资金的总量=所有金融机构超额存款准备金合计

所以通常情况下,只有影响超额存款准备金的货币政策才能影响到银行体系的流动性。其中,降准政策只能使得法定存准金和超额存准金此消彼长,对基础货币却几乎没有影响,但央行的公开市场操作等政策可以直接作用于基础货币。

图片

2、货币供应三兄弟(M0、M1、与M2)和准货币


(1)这是按流动性高低进行划分的一种方式:

第一,M0(亦称为现钞)=流通中现金

第二,M1(亦称为狭义货币)=M0+企业活期存款;

第三,M2(亦称为广义货币)=M1+准货币(企业定期存款+个人存款+其它)。

根据2023年1月10日央行发布的2022年金融统计数据报告,自2022年12月起,M0含流通中数字人民币(2022年12月底数字人民币余额为136.1亿元)。

(2)当然M2的口径一直在不断调整完善中:

第一,2001年6月央行将证券公司客户保证金计入M2。

第二,2002年央行将在中国的外资、合资金融机构的人民币存款分别计入不同层次的货币供应量。

第三,2011年10月,央行将非存款类金融机构在存款类金融机构的存款和住房公积金存款规模纳入M2.

第四,2018年1月,央行用非存款机构部门持有的货币市场基金取代货币市场基金存款(含存单)。

(3)需要说明的是,由于发展阶段的差异,每个国家的M0、M1、M2所代表的具体含义也有所不同。如储蓄率较低的经济体其M1与M0通常会比较接近,而M2的结构在不同经济体之间差异也比较大。

(4)通常情况下,M2与M1之间的剪刀差能够反映出非金融企业的经营活跃度和对未来经济的基本预期,甚至可以作为判断信用和经济的先行指标。M1同比更高往往意味着企业存款的活期化特征更为突出,对未来经济预期更为积极。

图片

(二)货币政策工具


1、存款准备金率(法定、超额)与超额备付金率


(1)根据规定,商业银行需要按照存款的一定比例缴纳存款准备金,这个比例即为存款准备金率,具体包括法定存款准备金率与超额存款准备金率。

前面已经指出,存款准备金属于基础货币的一部分,是央行调控货币供应量的主要手段。

(2)超额备付金=商业银行在中央银行的超额准备金存款+库存现金。目前央行已经取消了对商业银行备付金率的要求,将其与存准率合二为一。

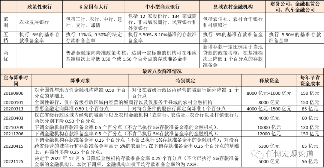
(3)我国的法定存款准备金制度始于1985年,在2008年以前一直采取“一档”模式,即无论金融机构大小、性质、重要性程度如何,均实行统一的法定存款准备金率。2007-2008年金融危机后,货币政策当局开始根据金融机构重要性程度、规模大小、性质等设置有差异的存款准备金率,由一档到两档,再到目前的五档两优(银行业为三档两优)。

(4)自1985年我国实行法定存款准备金制度以来,我国法定存款准备金率共调整61次,其中2007年以前调整10次、2007年以来调整51次。特别是,自2011年起,我国便已进入降准的长周期中,且这个周期已持续十年以上。

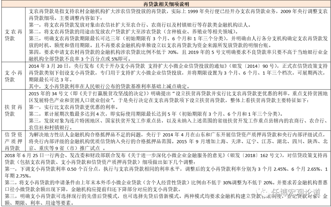
2、结构性货币政策工具(阶段性与长期性):再贷款与再贴现


结构性货币政策工具在央行政策工具框中的地位正逐步提升,且越来越丰富。

(1)根据央行披露的信息,截至2022年底,结构性货币政策工具余额大约为6.40万亿元(2022年12月底MLF与PSL余额分别为4.55万亿和3.1528亿元)。

(2)结构性政策工具可进一步分为阶段结构性政策工具(为完成特定任务、实现特定目的且会适时退出)和长期结构性政策工具两大类。

第一,支农支小再贷款和再贴现属于长期结构性政策工具。截至2022年9月,支小再贷款余额为13863亿元、支农再贷款余额为5587亿元、扶贫再贷款余额为1576亿元、再贴现余额为5449亿元,合计达26475亿元。

第二,近年来创设的科技创新专项再贷款(2000亿元)、普惠养老领域再贷款(400亿元)、交通物流专项再贷款(1000亿元)、普惠养老专项再贷款(400亿元)、碳减排支持工具(不设上限)、煤炭清洁高效利用专项再贷款(1000亿元)、设备更新改造专项再贷款(2000亿元以上)、保交楼贷款支持计划(2000亿元+2000亿元)、住房租赁贷款支持计划(1000亿元)、保交楼专项借款(2000亿元+1500亿元)、全国性金融资产管理公司专项再贷款(800亿元+800亿元)等均属于阶段性结构性政策工具,通常兼并成本较低与用途定向两个特征。

(3)再贷款(再贴现)是央行最早进行基础货币投放的主要方式。其中,再贴现是指央行通过商业银行持有的已贴现但尚未到期的商业汇票,向商业银行提供融资支持的行为。

第一,再贷款是指由央行贷款给商业银行,再由商业银行贷给普通客户的资金,其目的是为了调节基础货币供应和引导信贷投向,并进一步影响利率,具体体现在央行对其他存款性公司的债权。1984年央行专门行使中央银行职能后,再贷款成为调控基础货币的基础,并在较长的时期内提供了基础货币供应总量的70-90%。根据现行的信贷资金管理办法,再贷款按照期限可分为年度性贷款、季节性贷款、日拆性贷款以及再贴现四种,按照种类则分为流动性再贷款、信贷政策支持再贷款、金融稳定再贷款以及专项政策性再贷款。

第二,再贷款最初被央行广泛用于投放基础货币,其用途主要为解决商业银行的临时头寸、满足农信社的资金需求,1994年后再贷款在基础货币中的地位有所下降,1997年金融危机后央行通过再贷款来化解金融风险、维护金融稳定。

图片

图片

3、央行票据


央行票据(即中央银行票据)是央行为调节商业银行超额准备金而向商业银行发行的短期债务凭证,本质上是中央银行债券,发行期限一般在3个月至1年之间,可以理解为央行调节基础货币的一项货币政策工具。

4、央行票据互换工具(Central Bank Bills Swap,简称CBS)


2019年1月24日,为提高永续债的流动性,央行决定创设CBS,明确公开市场业务一级交易商可以使用持有的合格银行发行的永续债从央行换入央行票据。同日央行还宣布,将主体评级不低于AA级的银行永续债纳入MLF、TMLF和再贷款的合格担保品范围。

(1)CBS操作采用固定费率数量招标方式,面向公开市场业务一级交易商进行公开招标,央行从中标机构换入合格银行发行的永续债,同时向其换出等额央行票据。到期时,央行与一级交易商互相换回债券。

(2)换入银行永续债的利息仍归一级交易商所有,央行票据互换操作的期限原则上不超过3年,互换的央行票据不可用于现券买卖、买断式回购等交易,但可用于抵押,包括作为机构参与央行货币政策操作的抵押品。

(3)央行票据互换操作为“以券换券”,央行票据期限与互换期限相同,即在互换到期时央行票据也相应到期。在互换交易到期前,一级交易商可申请提前换回银行永续债,经央行同意后提前终止交易。

(4)央行票据互换操作可接受满足下列条件的银行发行的永续债:

第一,最新季度末的资本充足率不低于8%;

第二,最新季度末以逾期90天贷款计算的不良贷款率不高于5%;

第三,最近三年累计不亏损;

第四,最新季度末资产规模不低于2000亿元;

第五,补充资本后能够加大对实体经济的支持力度。   

(5)自创设以来,已经形成每月操作一次CBS的固定惯例。且2020年2月以来规模均为50亿元、期限均为3个月、票面利率均为2.35%、费率均为0.10%。

5、OMO(公开市场操作):面向公开市场一级交易商(50家左右)


(1)1994年进行外汇改革的同时,启动了外汇公开市场操作。央行从1998年开始建立公开市场业务一级交易商制度、恢复人民币公开市场操作,选择一批能够承担大额债券交易的商业银行作为公开市场业务的交易对象,这些交易商可以运用国债、政策性金融债券等作为交易工具与央行开展公开市场业务。

一般每年的4月底,央行会公布最新年度的公开市场业务一级交易商名单(50家左右)。

(2)央行公开市场业务债券交易主要包括回购交易、现券交易和发行央行票据。其中,

第一,回购交易分为正回购和逆回购两种,正回购是指央行向一级交易商卖出有价证券,并约定在未来特定日期买回有价证券的交易行为,体现为从市场回收流动性;逆回购为央行向一级交易商购买有价证券,并约定在未来特定日期将有价证券卖给一级交易商的交易行为,体现为向市场投放流动性。

第二,现券交易分为现券买断和现券卖断两种,前者为央行直接从二级市场买入债券,一次性地投放基础货币;后者为央行直接卖出持有债券,一次性地回笼基础货币。

第三,央行票据(即央行发行的短期债券),央行通过发行央行票据可以回笼基础货币,央行票据到期则体现为投放基础货币。

(3)目前央行公开市场操作的期限主要有7天、14天、28天和63天等几种类型,但通常主要有7天和14天为主,并在逢季末、年末等特别节假日时期跨期投放量会增大。

6、其它流动性工具:SLO、SLF、PSL、MLF、TMLF、TLF与CRA


(1)2013年1月,央行创设SLO(Short-term Liquidity Operations,短期流动性调节工具),作为公开市场常规操作的必要补充,旨在熨平突发性、临时性因素导致的市场资金供求大幅波动,期限为7天以内(可以将其视为7天OMO的补充),抵押品为政府支持机构债券和商业银行债券。

(2)2013年1月,央行创设SLF(Standing Lending Facility,简称常备借贷便利,亦称酸辣粉),旨在满足金融机构期限较长的大额流动性需求,期限一般为1-3个月,面向政策性银行和全国性商业银行,抵押品为高信用评级的债券类资产及优质信贷资产等。

(3)2014年4月25日,央行创设PSL(Pledged Supplementary Lending,简称抵押补充贷款,亦称披萨),为特定政策或项目建设提供资金(主要针对棚户区改造),期限为3-5年,该工具主要面向政策性银行,抵押资产为高等级债券资产和优质信贷资产等。

(4)MLF(Medium-term Lending Facility,简称中期借贷便利,亦特麻辣粉)与TMLF(Targeted Medium-term Lending Facility,简称定向中期借贷便利,亦称特麻辣粉)均主要面向“三农”、小微和民营企业贷款(新增),期限为3个月、6个月、1年(居多)。具体看,2014年9月与2018年12月,央行分别创设MLF和TMLF,前者以支持小微企业和债转股为主,后者则用以定向支持金融机构向小微企业和民营企业发放贷款。

目前MLF已成为中期政策利率的代表,并作为LPR报价的基准参考,且从操作频率上来看基本已固定为每月中旬一次(配合LPR报价频率)。

(5)2017年1月20日,央行建立临时流动性便利(Temporary Lending Facility,即简称TLF,亦称特辣粉),为几家大型商业银行提供28天临时流动性支持,以缓解春节期间的大额现金支出。

(6)2017年12月29日,为应对春节期间现金支出对市场流动性的扰动,央行建立了临时准备金动用安排(即CRA),允许现金投放中占比较高的全国性商业银行春节期间存在临时流动性缺口时,临时使用不超过两个百分点的法定存款准备金,使用期限为30天。

7、中国式“利率走廊”:超额存款准备金利率(下限)与SLF利率(上限)


利率走廊是约束货币市场利率的一个区间。

(1)通常利率走廊区间的上限为央行贷款给金融机构的利率,下限则为金融机构存钱在央行的利率,利率走廊区间的调控目标则为金融机构之间的拆借利率,也即通过调控确保金融机构之间的拆借利率在利率走廊的区间内波动。例如,当同业拆借利率突破区间上限时,金融机构便可以转而向央行借款,反则反之。

(2)2014年5月时任央行行长周小川率先提出“利率走廊”这个概念,但关于“利率走廊”的研究最早可追溯至上世纪90年代(其中以Kevin Clinton分别完成于1991年和1997年的两篇论文为代表)。20世纪90年代以来,加拿大、欧元区、瑞典等经济体率先采用了“利率走廊”模式来调控利率,随后美国、德国、法国、意大利、瑞典、瑞士、芬兰、匈牙利、斯洛文尼亚以及印度、斯里兰卡、纳米比亚等经济体也采用了这一调控模式。

(3)对于中国而言,也有自己的利率走廊区间,上限和下限分别为SLF利率和超额存款准备金利率。2020年4月3日,央行决定自4月7日起将金融机构在央行超额存款准备金利率从0.72%下调至0.35%,这是自2008年以来首次下调超额存款准备金利率,意味着中国利率走廊已拓宽至0.35%-3.10%(利率走廊的宽度达到275BP)。

图片

8、LPR(Loan Prime Rate,最优惠贷款利率或贷款基础利率)


2013年10月LPR推出后,受银行贷款定价惯性等因素影响,LPR报价与贷款基准利率之间保持着相对固定的公布频率、变化幅度和利差,市场化程度较低,对贷款利率的引导作用不够。2019年8月人民币汇率勇于破“7”后,新报价机制也顺势推出,并在2019年8月中下旬推出一系列与LPR有关的配套政策。

(1)相较于贷款基准利率和旧LPR,LPR改革后,由报价行根据自身对最优客户实际发放贷款的利率水平,在MLF利率基础上加点报价,MLF利率则由市场化招标形成,反映了银行平均的边际资金成本,市场化程度亦明显提升。

同时LPR亦已逐渐取代了贷款基准利率成为商业银行FTP的主要参考基准,贷款FTP与LPR的联动性以及货币政策向贷款利率传导的效率明显增强。

(2)自2019年8月LPR新报价机制推出以来,1年LPR和5年以上LPR累计均已经下调7次,下调幅度分别达到60BP和55BP。同时2022年以来,1年期与5年期以上LPR已分别调整2次和3次,调整幅度分别达到15BP和35BP。

(3)和2013年推出的LPR相比,LPR新报价机制有诸多创新之处,主要体现在报价原则(基于最优客户)、形成方式(MLF加点)、期限品种(1年和5年以上)、报价行(数量更多且类型更丰富)、报价频率(固定于每月20日)以及新的运用要求(通过MPA和自律机制管理)来强化约束等方面。

(4)LPR报价机制主要始于1933年大萧条时期的美国,随后拓展至其他经济体,从现在来看LPR最初是被定位于过渡性的定价基准。不过除内地外,目前仅美国、日本、中国香港和澳门等少数经济体仍在使用LPR报价机制,其中香港的个人住房按揭贷款基本是在LPR的基础上定价,而美国和日本的LPR目前主要在中小银行和中小企业之间发挥着作用。

图片

图片

9、存款利率报价方式调整


LPR新报价机制明确后,随之而来的便是存款利率报价方式调整。

(1)2020年3月,央行发布了《关于加强存款利率管理的通知》(银发(2020)59号),明确将指导市场利率定价自律机制加强存款利率自律管理,将结构性存款保底收益率纳入自律管理范围,同时将银行执行存款利率管理规定和自律要求情况纳入MPA,并将上述情况纳入金融机构合格审慎评估。

(2)2021年6月21日,市场利率定价自律机制将存款利率上限由存款基准利率浮动倍数调整为加点确定。

(3)2022年4月,央行指导利率自律机制建立存款利率市场化调整机制,明确参考以10年期国债收益率为代表的债市利率和1年期LPR来调整存款利率水平,并对存款利率市场化调整及时高效的金融机构给予适当奖励。这意味着,存款利率的变化需要参照两类因素:

存款利率上限=存款基准利率+加减点幅度                

存款利率的变化≈1年期LPR调整幅度或10年期国债收益率变化       

从目前政策导向来看,央行更关注存款利率下降的效果,即未来将会更为关注存款利率报价方式调整的成效,并特别关注存款利率依然处于高位以及降幅不够明显的银行。

图片

(三)中国利率全体系


1、目前中国已经形成了包括政策端利率、市场利率(含参考利率)以及客户端广谱利率等三种类型组成的利率体系架构。如果利率传导较为顺畅,则意味着上述三类利率在趋势与方向上应保持一致,且不存在明显的滞后性。

2、政策利率主要包括公开市场操作利率(包括OMO利率、SLF利率、MLF利率等)和其它(如再贷款和再贴现利率、国库现金定存利率、准备金利率等),而市场利率主要指拆借与回购利率、债券收益率、同业存单与大额存单发行利率、利率债收益率等等。

其中,政策利率以OMO利率和MLF利率为代表,市场利率以DR007为主。

3、客户端利率的种类更为丰富,除传统的存贷款基准利率外,还包括一些特殊产品利率(如货币市场基金、现金管理类产品、结构性存款、国债逆回购等)以及非标资产利率、票据贴现利率、信用债利率等各类广谱利率(如民间融资利率、P2P利率、融资租赁利率、商业保理融资成本、小额贷款利率等等)。

4、理论上客户端利率的确定应以政策利率与市场利率为基础。具体来看,

(1)央行已经通过货币政策执行报告等方式清晰地表明,OMO利率(每日)与MLF利率(每月月中)分别被定位为短期与中期政策利率,代表了银行体系从央行获取短期和中期基础货币的边际资金成本。

由于央行掌握着基础货币供应,意味着上述两个政策利率必然是市场利率定价的基础,央行只需作少量OMO和MLF操作,便可对市场利率产生决定性的边际影响。

(2)市场利率品种很多,但从央行的角度来看最为重视DR007这一指标,即央行货币政策的意图多是为了引导以DR007为代表的市场利率围绕政策利率为中枢水平波动。

(3)客户端的利率主要是贷款端与存款端两类,通过LPR新报价机制已经实现了MLF与LPR之间的联动,形成了“MLF利率——LPR——贷款利率(FTP)”的利率传导机制。

事实上,我们可以将政策性利率以及部分市场利率认定为无风险利率,将面向客户端的利率认定为风险利率,央行货币政策的主要目的则是通过影响无风险利率来改变风险利率的预期,其依据的逻辑大致可以参照CAPM资本资产定价模型,这里不再赘述。

图片

(四)外汇领域相关


1、外汇占款与外汇储备


(1)外汇占款是央行收购外汇资产而相应投放的本国货币(增加了货币供给),以历史成本计价,更为突出量的层面。

(2)考虑到我国的银行结售汇制度由银行柜台和银行间两个市场构成,因此外汇占款相应也具有两层含义:

第一,央行在银行间外汇市场中收购外汇所形成的人民币投放,反映在央行资产负债表中,形成央行所持有的外汇储备。

第二,整个银行体系(包括央行与银行以及银行柜台与银行间两个市场)收购外汇所形成的本币资金投放,反映在“全部金融机构人民币信贷收支表”中,这一外汇储备变化反映在国际收支平衡表中“储备”项下的“外汇”一项。

(3)外汇占款是基础货币的来源,并在过去很长时间内贡献了全部基础货币的80%以上(目前已降至52%左右%)。

(4)外汇占款会进入央行的外汇储备(以市场价计量、基本由国家外管局的投资部门进行统一管理),所以外汇占款与外汇储备之间具有很强的正相关性。

(5)由于外汇储备与外汇占款由于计价方式不同,因此二者也存在不小的差异。其中,外汇储备还将受到汇率变化、利率变化、投资收益以及其它因素的影响,这也是我们看到外汇储备与外汇占款的差异一直存在的背后原因。

2、银行结售汇


(1)即银行为客户及自身办理的结汇(外汇换成人民币)和售汇(人民币换成外汇)业务,由于商业银行根据每天结售汇的实际发生数据进行汇总后统一报送给外管局,因此这一指标受政策调控的影响较小,更能反应市场变化。

(2)银行结售汇进一步可分为代客结售汇(更能反映市场情绪和人民币升贬值情况)和自身结售汇(主要反映国际金价的变动),代客结售汇亦可进一步分为即期结售汇和远期结售汇。例如,如果升值则结汇需求会比较大,反则反之。

(3)即期结售汇主要包括即期结售汇当月发生额、远期结售汇当月履约额、外汇期权当月行权额(目前数据较小、外管局不公布)三大部分。其中,后两个主要反映的是市场主体过去对市场走势的看法。

(4)考虑到我国为顺差国,因此即期结售汇当月发生额通常应为顺差(结汇大于售汇),那么如果顺差收窄则说明人民币贬值预期较为强烈。

(五)稳定人民币汇率的政策工具


1、离岸央行票据


(1)为推动离岸人民币市场发展,带动其他发行主体在离岸市场发行人民币债券,2018年9月20日央行和香港特别行政区金融管理局签署《关于使用债务工具中央结算系统发行中国人民银行票据的合作备忘录》,正式拉开了离岸央票的序幕。

(2)2019年8月9日央行发布二季度货币政策执行报告,首次提出在港建立发行中央银行票据的常态机制,完善香港人民币债券收益率曲线。2018年11月央行在香港正式建立了离岸人民币票据的常态发行机制(实际上2015年10月便已在伦敦发行过离岸央票)。

通常情况下,发行离岸人民币票据意味着缩紧离岸人民币的流动性,因此企业在离岸人民币市场的融资成本更高,部分人民币融资需求可能由在岸人民币市场承接。不过,百亿体量的离岸人民币票据与万亿级别的离岸人民币资金相比,规模较小,从而使得央行发行离岸人民币票据更多是传递信号以及推动人民币国际化的手段,而非稳汇率政策的工具。

2、逆周期因子


(1)为适度对冲市场情绪的顺周期波动,缓解外汇市场可能存在的“羊群效应”,改变人民币汇率超乎预期的大幅贬值以及缓解资本流出的情况,2017年5月26日,外汇市场自律机制组织各报价行在报价模型中增加“逆周期因子”(对逆周期因子的理解可以参阅2017年二季度货币政策执行报告),人民币中间价报价机制也顺势调整为“收盘价+一篮子货币汇率变化+逆周期因子”

(2)过去,人民币汇率的“逆周期因子”调节经历了启动、恢复中性、重新启动、淡出使用四个阶段。从操作背景可以发现,“逆周期因子”主要应用于人民币汇率的贬值阶段中。例如,2017年首次使用“逆周期因子”时,人民币汇率处于长升值趋势的短贬值风波中;2018年8月在中美贸易摩擦、人民币承压贬值的背景下,“逆周期因子”重新启动。

3、外汇风险准备金


外汇风险准备金是指银行每出售一笔企业代客远期售汇业务时,需要向央行上缴一定的准备金,且这部分成本往往会转嫁到进口企业身上。

(1)整体上看,降低外汇风险准备金将降低客盘远期购汇成本、提升企业操作外汇衍生品意愿,进而可以增加金融机构在市场上进行平盘交易量,反则反之。

第一,此前我国未设置外汇风险准备金,因此除了具有真实贸易背景的企业有套期保值需求外,远期购售汇还带有浓厚的投机色彩。例如,在人民币贬值预期推动下,市场主体会选择向银行远期购汇,银行与企业签订远期售汇协议后,在即期市场抛售人民币、购入外汇,以满足远期售汇合同到期后的外汇需求,从而推动人民币远期汇率和即期汇率实现联动,使得人民币的远期贬值预期传导至即期市场,从而实现了人民币贬值预期的自我实现。

第二,从交易量上来看,银行代客远期售汇业务的规模在百亿级别,因此人民币远期外汇市场在体量上对人民币即期汇率的影响较小。实际上,央行亦将该项工具定义为“透明、非歧视性、价格型的逆周期宏观审慎工具”,短期内稳定市场情绪,防止顺周期行为的扩散。

(2)2015年8.11汇改后,为抑制外汇市场过度波动,2015年8月31日央行发布《关于加强远期售汇宏观审慎管理的通知》(银发(2015)273号),明确将外汇风险准备金纳入宏观审慎管理框架,自2015年10月15日起,开展代客远期售汇业务的金融机构(含财务公司)应交存外汇风险准备金(准备金率为20%),同时外汇风险准备金的冻结期为1年、按月交存、准备金利率为0且按照签约金额而非余额缴存。

(3)自推出以来,外汇风险准备金制度便经过多次调整,如2017年9月8日央行宣布从2017年9月11日开始将外汇风险准备金率调整为0、2018年8月3日央行宣布从2018年8月6日开始将外汇风险准备金率调整为20%(同年8月24日重启逆周期因子)、2020年10月10日央行宣布将远期售汇业务的外汇风险准备金从20%调降至0以及2022年9月26日央行决定将远期售汇业务的外汇风险准备金率从0上调至20%。

4、外汇存款准备金


(1)外汇存款准备金率与人民币存款准备金率的内涵是一致的。2004年10月29日央行发布的《金融机构外汇存款准备金管理规定》(银发(2004)252号)明确提出以下要点:

第一,外汇存款准备金(央行不计付利息)是指金融机构按照规定将其吸收外汇存款的一定比例交存中国人民银行的存款。其中,

外汇存款准备金率=当月外汇准备金存款余额/上月末外汇存款余额

第二,央行对外汇存款准备金按月考核。其中,金融机构应在每月15日前将准备金存款划至央行指定账户,当月15日至下月14日期间金融机构的外汇存款准备金余额与其上月末外汇存款余额之比,不得低于外汇存款准备金率。

第三,美元与港币存款按原币种计算缴存存款准备金,其他币种需折算成美元缴存。

(2)历年上我国对外汇存款准备金率总共调整7次,分别为2004年1次、2006年1次、2007年1次、2021年2次以及2022年2次。其中,2022年以前的五次外汇存款准备金调整均为上调,其目的均是为了抑制人民币过快升值。

通常情况下,下调人民币存款准备金率被视为央行放松外币银根,提高银行外币信贷投放能力。同样下调外汇存款准备金率的政策内涵也在于释放外汇市场上的美元流动性,提高银行美元资产投放能力,从而缓解人民币持续贬值压力。

图片

(六)国际收支资金来源及运用情况


央行在2021年三季度货币政策报告中首次公布国际收支资金来源及运用情况,表明央行目前更关注跨境资金双向流动情况。其中,国际收支指我国居民与非居民之间发生的一切经济交易,具体包括货物贸易、服务贸易、初次收入、二次收入、直接投资、证券投资、其他投资及储备资产等各类交易的全面记录,也是对相关资金来源与运用的总体反映。

1、从资金来源看,主要包括经常账户顺差(1227亿美元)、来华直接投资(1770亿美元)、来华证券投资(1184亿美元)以及存贷款等来华其他投资(如境外银行同业和企业将资金存入境内银行,合计1515亿美元)。

2、从资金运用看,主要包括官方储备资产(850亿美元)、对外直接投资(557亿美元)、对外证券投资(包括国内居民通过港股通和基金互认等渠道投资境外特别是香港市场600亿美元,合计986亿美元)以及对外贷款等其他投资(2653亿美元)。

(七)社会融资规模


1、基本内涵


(1)社会融资规模是指一定时期内(月度、季度和年度)实体经济从金融体系所获得的资金总额,旨在从需求维度来测算实体经济的融资情况,并通过相对指标的计算来分析实体经济的融资需求变动特征。

(2)社会融资规模指标于2010年正式提出,至今不过十余年的时间。但在其最初产生的短暂时间内,便引起市场广泛关注和国家宏观调控的高度重视。2016年开始社会融资规模被纳入政府工作报告作为货币政策的调控目标。

(3)社会融资规模既有存量概念,又有流量内涵,既可兼顾绝对规模,亦可衍生相对指标。需要注意的是,社会融资规模本身是先有流量指标,而其存量指标则是根据流量指标的累积加总效应倒推计算得出。

(4)谈及社会融资规模,离不开其兄弟指标M2,社会融资规模与M2类似于一张表的两端,即资产和负债,一个表示资产的运用(社会融资规模),一个表示资金的来源(M2)。通俗来讲,货币当局发行货币(以广义货币M2来表示),金融机构拿到货币来满足实体经济的融资需求,货币则通过银行金融机构(本外币贷款)、非银行金融机构(委托贷款、信托贷款以及未贴现票据)、资本市场(股票市场和债券市场)以及其它等渠道进入实体经济。

(5)理论上来讲,资产的运用和资金的来源应存在一定的对应关系,特别是在只有资本市场的情况下,而间接融资中介特别是表外融资、私募投资及非标融资的存在,使得这一对应变得比较复杂,因此严格的对应关系并不会存在。

2、基本构成:表内融资、表外融资、直接融资、政府债券与其它


社会融资规模可以有很多分类,如按照债券市场、ABS市场、股票市场、信贷市场以及非标市场等市场进行分类,而按照传统分类方式则分为表内融资、表外融资、直接融资、政府债券和其它五大类。具体来看,

(1)表内融资主要包括人民币贷款和外币贷款,表外融资主要包括委托贷款、信托贷款、未贴现票据等三大类,直接融资主要包括非金融企业上市和企业债,政府债券包括国债、地方政府一般债券和专项债券,其它则是一个不定项。

(2)表内融资和其它项主要与银行体系直接相关(表内融资的资金全部来源于银行),表外融资主要与银行间接相关(资金的提供方仍主要以银行为主),直接融资则主要与资本市场相关,政府债券则主要和中央政府、地方政府有关。

(3)贷款还可进一步划分非银同业贷款、企业中长期贷款、企业短期贷款、居民中长期贷款、居民短期贷款以及贴现票据等几类,其中贴现票据(表内)和未贴现票据(表外)统一称为票据融资。

其中,外商直接投资、外债和外汇占款、金融机构之间相互持有的股权、相互持有的债券、私募基金等、资管计划不计入社融,但未来有可能纳入进来。

图片

二、商业银行资产质量维度


(一)五级贷款分类:正常、关注与不良


贷款五级分类是央行于1998年5月参照国际惯例制定《贷款分类指导原则》时给予明确的。当然财政部1993年颁布的《金融保险企业财务制度》将贷款分为正常、逾期、呆滞和呆账四类(通常将后面三类“一逾两呆”统称为不良贷款)。

1、正常类贷款具体是指借款人能够正常履行合同,没有足够理由怀疑其贷款本息不能按时偿还的贷款。正常贷款率没有特定监管标准,一般越高越好,基本上正常贷款率(即正常类贷款/全部贷款)均在95%以上。

2、关注类贷款具体是指目前有能力偿还贷款本息,但存在一些可能对偿还不利的影响因素的贷款。关注贷款介于正常类贷款和不良贷款之间,关注贷款率同样没有特定监管标准。

3、不良贷款主要指那些借款人还款能力出现明显问题的贷款,主要包括次级类贷款、可疑类贷款和损失类贷款三类。其中,

(1)次级类贷款是指还款能力出现明显问题,完全依靠其正常营业收入无法足额偿还贷款本息,即使执行担保,也会造成一定损失的贷款。

(2)可疑类贷款是指贷款人无法足额偿还贷款本息,即使执行担保,也可能会造成较大损失的贷款。

(3)损失类贷款是指在采取所有可能的措施或一切必要的法律程序后,本息仍无法收回,或只能收回很少一部分的贷款。

(4)不良贷款率=不良贷款余额/各项贷款余额=(次级类贷款余额+可疑类贷款余额+损失类贷款余额)/各项贷款余额。

(5)不良贷款率没有特定的监管标准,且不良贷款、关注贷款、逾期贷款之间有一定的重合性,从而生成分类上不够严谨。

2005年12月31日发布的《商业银行风险监管核心指标(试行)》规定不良贷款率不得大于5%、不良资产率不得大于4%。

其中,不良资产率=表内不良信用风险资产/表内信用风险资产。

(二)逾期贷款、偏离度与重组贷款


1、逾期贷款主要指项目在贷款合同规定期限内,尚未还清的贷款部分,并从逾期之日起,转入逾期贷款账户,一般情况下逾期贷款要加收较高的惩罚利息。

(1)逾期贷款按期限进一步划分,即逾期3个月以内、逾期3个月至1年、逾期1年以上至3年以内、逾期3年以上。

(2)逾期贷款和不良贷款有较高的重合度,且没有特定的监管标准。

其中,逾期90天以上贷款/不良贷款≤100%。

2、重组贷款是指由于借款人财务状况恶化,或无力还款而对借款合同条款做出调整的贷款。其中调整措施主要包括贷款展期、借新还旧、还旧借新、利息罚息减免、本金部分减免、债转股、以物抵贷、追加担保品、还款方式变更等。

(1)央行2001年12月发布的《贷款风险分类指导原则》明确“需要重组的贷款应至少是次级类;重组后的贷款假如依然逾期或借款人无力归还,则应至少归为可疑类”。

(2)重组贷款主要是针对不良贷款,没有特定的监管标准。

图片

(三)贷款拨备率、不良贷款率与拨备覆盖率


不良贷款率、贷款拨备率与拨备覆盖率是商业银行资产质量的三个基本指标,三者之间具有密切关系,即不良贷款率=贷款拨备率/拨备覆盖率。

1、2011年银监会以9号令的形式印发《商业银行贷款损失准备管理办法》,将《银行贷款损失准备计提指引》中的一般准备、专项准备和特别准备统一合并为“贷款损失准备”,并将其在成本中列支,作为抵御贷款风险的准备金。

2、2015-2016年业务制度更新,《G11-II资产质量及准备金》将三项准备统一为减值准备。中国上市公司的应收账款坏账准备金的提取比率为9%,即按应收账款余额的9%计提坏账准备金,提取的准备金计入当期损益。这里的坏账准备等同减值准备。

3、一般各家银行贷款减值准备的计提标准不同、可比性不高。不过计入当期损益的贷款减值准备是影响业绩的重要因素,因此资产质量与经营业绩之间具有较强的关联性。

不过近年来,政策层面多次提出要降低拨备覆盖率,以便能够腾挪出信贷额度,增强银行信贷投放能力。例如,2016年2月,市场传言国府正在考虑降低银行坏账气血覆盖率;2020年4月的国常会则提出将中小银行拨备覆盖率监管要求阶段性下调20个百分点;2022年4月13日,国常会提出“鼓励拨备水平较高的大型银行有序降低拨备覆盖率”;2022年 4月15日银保监会主席首席检查官、办公厅主任和新闻发言人王朝弟在新闻发布会上提出“鼓励拨备较高的大型银行及其他优质上市银行将实际拨备覆盖率逐步回归合理水平”。

2019年9月26日,财政部发布《金融企业财务规则(征求意见稿)》,明确提出对于拨备覆盖率超过监管要求2倍以上的银行,应视为存在隐藏利润的倾向,要对超额计提部分还原成未分配利润进行分配。

(四)新监管口径:根据三类维度的执行情况分别下调贷款损失准备监管要求


2018年2月28日,银监会发布《关于调整商业银行贷款损失准备监管要求的通知》(银监发(2018)7号文),明确拨备覆盖率监管要求由150%调整至120-150%,贷款拨备率监管要求由2.5%调整为1.5-2.5%。各级监管部门应综合考虑商业银行贷款分类准确性、处置不良贷款主动性、资本充足率三方面因素,按照孰高原则,确定贷款损失准备最低监管要求。

图片

(五)其它指标:贷款迁徙率、不良生成率与贷款偏离度


1、在对贷款进行五级分类后,不同类型贷款之间的迁徙情况亦值得关注。2005年12月银监会印发的《商业银行风险监管核心指标(试行)》明确贷款风险迁徙指标主要有正常类贷款迁徙率、关注类贷款迁徙率、次级类贷款迁徙率和可疑类贷款迁徙率。而这里的迁徙主要特指下迁,即相对优的贷款类别下迁到更差贷款的比率,没有特定的监管标准。其中,

正常类贷款迁徙率=期初正常类贷款期末转为后四类贷款的余额/期初正常类贷款余额。

关注类贷款迁徙率=期初关注类贷款期末转为不良贷款的余额/期初关注类贷款余额。

次级类贷款迁徙率=期初次级类贷款期末转为可疑类和损失类贷款余额/期初次级类贷款余额。

可疑类贷款迁徙率=期初可疑类贷款期末转为损失类贷款余额/期初可疑类贷款余额。

2、由于不良贷款率是存量指标,仅能反映过去的贷款质量和风控水平,且受到核销的影响,往往数据有所失真。因此不良贷款生成率更能反映当下的资产质量情况。当然这是一个只有少数银行(如平安银行、招商银行等)在使用的资产质量指标,能够更好衡量资产质量的动态变迁情况。具体来看,

不良生成率=(本期新增不良贷款余额+本期不良贷款核销)/(年初贷款余额+年初银承、信用证及保函等传统表外授信业务余额)。

3、所谓贷款偏离度,亦称贷款分类偏离度,具体指贷款的账面分类与真实分类的偏差程度,偏离度=实际数值/上报数值。一般而言偏离度超过105%即为不正常,超过100%说明分类不准确。关于偏离度大致有两个指标:

(1)逾期90天以上贷款偏离度=逾期90天以上贷款余额/不良贷款余额。

(2)逾期60天以上贷款偏离度=逾期60天以上贷款余额/不良贷款余额。

三、商业银行资本维度


(一)资本类型


该部分内容详见银监会2012年7月发布的《商业银行资本管理办法(试行)》

1、一级资本:商业银行可以永久使用和支配的自有资金


(1)一级资本包括核心一级资本和其它一级资本两类,且一级资本占全部资本净额的比例须在50%以上。

(2)核心一级资本包括实收资本、资本公积、盈余公积、一般风险准备、未分配利润以及少数股东资本可计入的部分。

(3)其它一级资本包括永续债、优先股等其它一级资本工具以及少数股东资本可计入的部分。

(4)一级资本的扣除项应包括:商誉、其它无形资产(土地使用权除外)、由经营亏损引起的净递延税资产和贷款损失准备缺口;资产证券化销售利得、确定受益类的养老金资产净额、直接或间接持有本银行的股票;对资产负债表中未按公允价值计量的项目进行套期形成的现金流储备(正值予以扣除、负值予以加回);商业银行自身信用风险变化导致其负债公允价值变化带来的未实现损益。

2、二级资本(亦称附属资本)


(1)二级资本主要包括次级债、二级资本债、混合资本工具、超额贷款损失准备以及少数股东资本可计入部分等,其中权重法和内部评级法计量信用风险加权资产的,其超额贷款损失准备可计入二级资本,但比例分别不得超过信用风险加权资产的1.25%和0.60%。

(2)商业银行二级资本工具有确定到期日的,应当在距到期日的最后五年,按100%、80%、80%、60%、40%、20%的比例逐年减计至二级资本。

3、转股型资本债券与转股协议存款(地方专项债)


(1)2021年1月25日,央行官网发布“创新转股型资本债券多渠道补充中小银行资本”一文,指出央行会同银保监会,设计完善了转股型资本债券相关制度,并已批复浙江稠州商业银行、宁波通商银行在银行间债券市场发行转股型资本债券。实际上早在2018年2月27日,央行便公告称,鼓励银行业金融机构发行具有创新吸收机制或触发事件的新型资本补充债券。这里的资本补充债券便是指银行业金融机构为满足资本监管要求而发行的、对特定触发事件下债券偿付事宜做出约定的金融债券,包括但不限于无固定期限资本债券和二级资本债券(含减记型与转股型)。以宁波通商银行为例,2020年12月21日宁波银保监局批复同意其发行不超过15亿元人民币的转股型无固定期限资本债券(计入其他一级资本),2021年1月20日,宁波通商银行成功发行首单转股型无固定期限资本债券,共5亿元,票面利率4.80%,全场认购倍数2.1倍。

(2)自2020年7月政策层面明确可以通过地方专项债来补充中小银行资本后,很多地方亦进行了尝试。利用地方专项债补充中小银行资本大多是通过直接注入资本金或认购转股协议存款的形式进行,且期限大多为10年,本金自第6年或第8年开始每年按等额本金偿还(前五年为还本宽限期)。转股协议存款可以被视为一种补充中小银行资本的创新资本工具,具体是指将可用于补充中小银行资本的地方政府债券资金以存款的形式注入目标银行,补充目标银行资本,同时约定在满足转股条件时,转为普通股,或者在转股协议存款到期或可赎回后由目标银行还本付息。

(二)风险加权资产


具体包括信用风险加权资产、市场风险加权资产和操作风险加权资产三类。

1、信用风险加权资产


(1)可采用权重法或内部评级法进行计量,通常情况下中小银行由于基础数据样本不够或代表性较差等原因主要采取权重法来计提信用风险加权资产。

(2)所谓权重法,即首先从表内资产账面价值中扣除相应的减值准备,然后乘以风险权重。表外项目则以名义金额为基础乘以信用转换系数得到等值的表内资产,再按表内资产的方式进行处理计提。

(3)表内资产的风险计提方式如下:

第一,商业银行持有中央政府、央行、政策性银行债权的风险权重为0,持有中央政府投资的AMC为收购国有银行不良贷款而定向发行的债券风险权重为0。此外,以风险权重为0的金融资产作为质押的债权风险权重也为0.

第二,商业银行对公共部门实体(省级及计划单列市政府、收入源于中央财政的公共部门等)、对其它商业银行原始期限三个月以内(含)、对ABS的债权风险权重为20%,不包括公共部门实体投资的工商企业债权。

第三,商业银行对我国其它商业银行一般债权的风险权重为25%、次级债权为100%。

第四,商业银行对一般企业债权的风险权重为100%,对符合条件的小微企业债权风险权重为75%,对工商企业股权投资的风险权重为400%(被动持有或因政策性原因持有)和1250%(其它)。

第五,商业银行个人住房抵押贷款风险权重为50%(追加贷款为150%)、对个人其它债权的风险权重为75%。

2、市场风险与操作风险加权资产


(1)市场风险是指因市场价格(包括利率、汇率、股票价格和商品价格)的不利变动引起的银行表内外业务发生损失的风险。具体包括商业银行交易账户中的利率风险和股票风险,以及全部汇率风险和商品风险。

(2)操作风险是指由不完善或有问题的内部程序、员工和信息科技系统,以及外部事件所造成损失的风险,包括法律风险,但不包括策略风险和声誉风险。

(3)商业银行可以采用标准法或内部模型法计量市场风险资本要求;可以采用基本指标法、标准法或高级计量法计量操作风险资本要求。

(4)市场(操作)风险加权资产=市场(操作)风险资本要求*12.50。其中,

第一,市场风险加权资本=利率风险资本+汇率风险资本+商品风险资本+股票风险资本+期权风险资本

第二,操作风险加权资本(目前国内银行均采用标准法计量)=(零售银行、资产管理、零售经纪业务)条线*12%+(商业银行、代理服务业务)*15%+(公司金融、支付和清算、交易和销售、其它)*18%

(三)资本充足率、一级资本充足率以及核心一级资本充足率


资本充足指标主要包括包括资本充足率、一级资本充足率和核心一级资本充足率。其中,

资本充足率=资本净额/风险加权资产=资本净额/(信用风险加权资产+操作风险资本*12.50+市场风险资本*12.50)

1、一般监管标准:最低分别为8%、6%和5%


2012年我国发布了《商业银行资本管理办法(试行)》,明确核心一级资本充足率、一级资本充足率和资本充足率的最低标准分别为5%、6%和8%。

(1)核心一级资本包括实收资本(普通股)、资本公积、盈余公积、一般风险准备、未分配利润和少数股东资本可计入部分,且应当扣除商誉、其它无形资产(土地使用权除外)、由经营亏损引起的净递延税资产和贷款损失准备缺口。

(2)其它一级资本包括其他一级资本工具及其溢价和少数股东资本可计入部分。二级资本包括二级资本工具及其溢价和超额贷款损失准备。其中,超额贷款损失准备计入二级资本的比例不得超过信用风险加权资产的1.25%(权重法)或0.6%(内部评级法)。

2、递进监管标准:一般监管标准+储备资本+逆周期资本+附加资本


在最低要求的基础上,政策部门还提出了储备资本(2.50%)、逆周期资本(0-2.50%)以及附加资本(1%)的要求,且储备资本、逆周期资本与附加资本均由核心一级资本来补充。

(1)1%的附加资本仅针对系统重要性银行来计提。这意味着我国系统重要性商业银行资本充足率、一级资本充足率和核心一级资本充足率的监管最低标准实际上为11.5%、9.5%和8.50%。非系统重要性商业银行资本充足率、一级资本充足率和核心一级资本充足率的监管最低标准实际上为10.5%、8.5%和7.50%。

(2)目前逆周期资本尚未提出具体要求,2.50%的储备资本已明确。

3、MPA特别规定:宏观审慎资本充足率


如前所述到目前为止,监管部门尚没有出台关于逆周期资本的相关细则,所以基本可以忽略。不过央行的MPA考核中对逆周期资本有所涉及。央行在MPA中提出宏观审慎资本充足率的概念,其计算公式为

宏观审慎资本充足率=*(最低资本充足率8%+储备资本(2.50%+逆周期缓冲资本),其中,11.051.1三种取值。

逆周期缓冲资本=max*[广义信贷增速-(目标增速+目标)]0

为机构对整体信贷顺周期贡献度参数[=宏观经济热度参数*系统重要性参数(系统重要性附加资本*100)]

4、杠杆率(4%):一级资本净额/调整后的表内外资产余额


杠杆率是指商业银行一级资本净额与调整后的表内外资产余额的比率,其数值越高说明商业银行资本越充足。2015年4月,银监会对发布了《商业银行杠杆率管理办法(修订)》,将商业银行杠杆率的监管标准确定为4%。其中,

调整后的表内外资产余额=调整后的表内资产余额(不包括表内衍生产品和证券融资交易)+衍生产品资产余额+证券融资交易资产余额+调整后的表外项目余额+一级资本扣减项。

图片

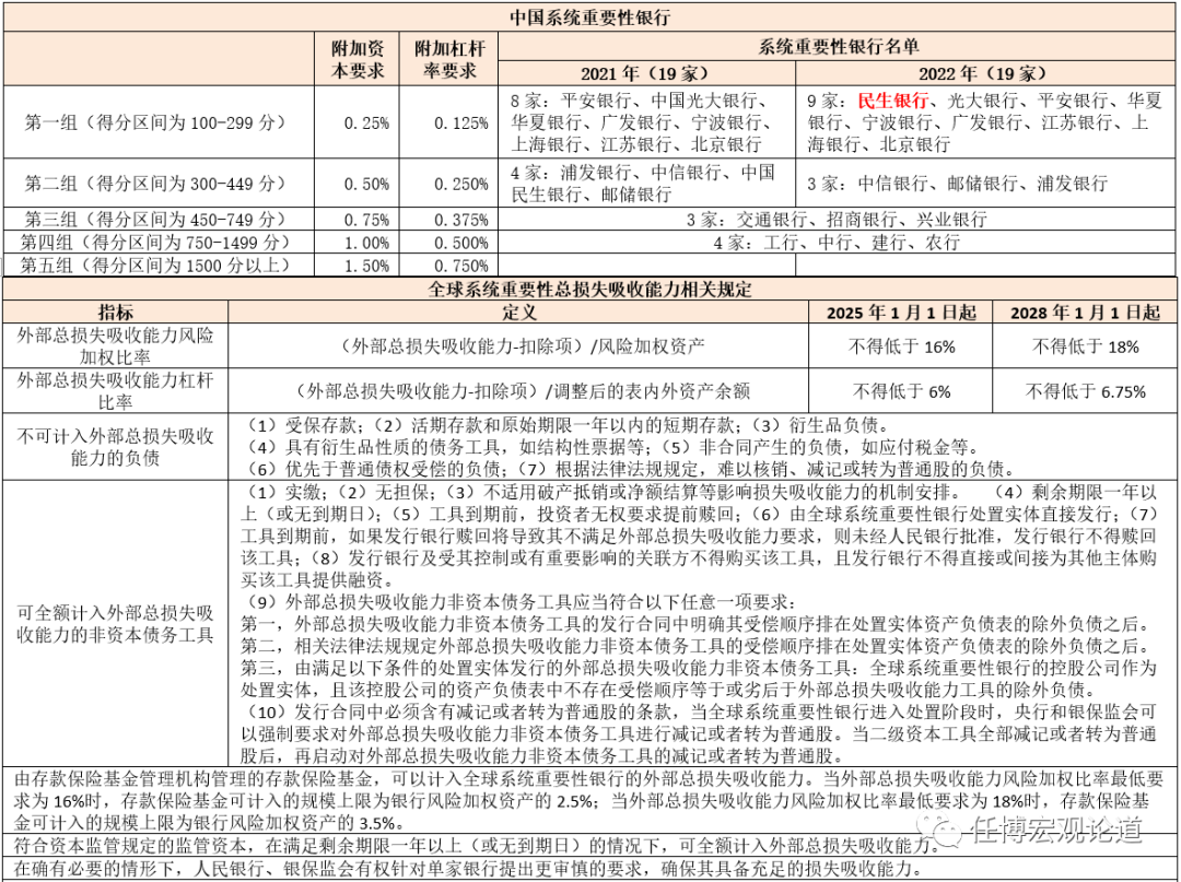
(四)系统重要性银行


1、国内19家的附加监管要求:附加资本与附加杠杆率


目前中国央行与银保监会已经公布了两次(2021-2022年)系统重要性名单(合计19家),且名单范围无变化,唯一变化的是民生银行的系统重要性有所降低。同时,2021年10月中国央行与银保监会发布的《系统重要性银行附加监管规定(试行)》明确提出系统重要性银行还应满足一定的附加资本与附加杠杆率要求,其中,

(1)附加资本由核心一级资本满足。第一组到第五组的银行分别适用0.25%、0.5%、0.75%、1%和1.5%的附加资本要求。

需要说明的是,金融稳定理事会将全球系统重要性银行分成五组,并分别适用1%、1.50%、2%、2.50%和3.50%的附加资本。

(2)系统重要性银行在满足杠杆率要求的基础上,应额外满足附加杠杆率要求。附加杠杆率要求为系统重要性银行附加资本要求的50%,由一级资本满足。

2、全球系统重要性银行总损失吸收能力


2021年10月29日央行、银保监会与财政部联合发布《全球系统重要性银行总损失吸收能力管理办法》,明确了以下几点:

(1)总损失吸收能力是指全球系统重要性银行进入处置阶段时,可以通过减记或转为普通股等方式吸收损失的资本和债务工具的总和。

其中,外部总损失吸收能力是指全球系统重要性银行的处置实体应当持有的损失吸收能力,内部总损失吸收能力是指全球系统重要性银行的处置实体向其重要附属公司承诺和分配的损失吸收能力。

(2)外部总损失吸收能力比率要求适用于并表的全球系统重要性银行处置集团,包括外部总损失吸收能力风险加权比率和外部总损失吸收能力杠杆比率。

四、商业银行负债与流动性维度


(一)商业银行负债质量


1、商业银行三大负债构成:客户存款、广义同业负债及央行借款


商业银行的负债来源主要包括客户存款、广义同业负债以及向央行借款三大部分。其中,客户存款是最基础的负债来源。其中,

(1)广义同业负债包括狭义同业负债、同业存单和金融债,是商业银行负债来源的重要补充渠道,同时也是市场化程度最高的融资渠道;

(2)向央行借款包括央行的再借款再贴现资金、央行的公开市场操作等。

图片

图片

2、关注三类负债:同业存单、大额存单与结构性存款


(1)同业存单是指由银行业存款类金融机构法人(包括政策性银行、商业银行、农村合作金融机构以及央行认可的其他金融机构)在全国银行间市场上发行的记账式定期存款凭证,其被定性为货币市场工具,期限在1年以下。

(2)大额存单是指由银行业存款类金融机构面向非金融机构(包括个人、非金融企业、机关团体)发行的、以人民币计价的记账式大额存款凭证,其本质是银行存款类金融产品,属一般性存款。一般情况下个人投资人认购大额存单的起点金额不低于30万元,机构投资人不低于1000万元(起点可以调整)。

第一,实际上国内一些银行最早于1986年便已发行了大额存单(利率较同期存款基准利率上浮10%),但当时主要以纸质形式存在,且无二级流通市场,导致市场上伪造存单的案例较多,央行也于1997年4月暂停了大额存单的发行,直至2015年6月才得以重启。

第二,虽然大额存单的投资人主要为个人、非金融企业、机关团队等非金融机构投资人,但由于保险公司、社保基金在商业银行的存款也算作一般存款(需要缴纳准备金),因此保险公司和社保基金也可以投资大额存单。

第三,大额存单采用电子化的方式发行。其中全国银行间同业拆借中心为大额存单业务提供第三方发行、交易和信息披露平台。上清所为通过第三方平台发行的大额存单提供登记、托管、结算和兑付服务,并对通过发行人营业网点、电子银行发行的大额存单的日终余额进行总量登记。

第四,和其它客户类负债相比,大额存单的优势主要是其成本低、期限灵活、起点金额高且流动性比较好,这意味着大额存单的认购客户通常也可以作为财富管理或私人银行客户的主要来源。

(3)央行的240号文第一次明确了结构性存款的定义,随后银保监会的204号文也延用了这一表述,其在文件中具体指出,结构性存款是指金融机构(商业银行)嵌入金融衍生工具的存款,通过与利率、汇率、指数等的波动挂性钩或与某实体的信用情况挂钩,使存款人在承担一定风险的基础上获得更高收益的业务产品。可以看出,结构性存款本质上是存款。

图片

3、关注存款质量的“六性”维度


2021年3月23日,银保监会发布了第一份专门针对商业银行负债质量进行规范的政策文件,即《商业银行负债质量管理办法》。

(1)《商业银行负债质量管理办法》提出了四项“禁止性”规定,虽然并非量化指标,但具有一定威慑性与指导性。毕竟这是监管部门后续或非现场检查的一个重要依据,具体体现为:(1)不得以金融创新为名,变相逃避监管或损害消费者利益;(2)不得设定以存款时点规模、市场份额、排名或同业比较为要求的考评指标;(3)分支机构不得层层加码提高考评标准及相关指标要求,防范过度追求业务扩张和短期利润;(4)不得采取违规返利吸存、通过第三方中介吸存、延迟支付吸存、以贷转存吸存、提前支取靠档计息等违规手段吸收和虚增存款。

(2)《商业银行负债质量管理办法》对商业银行的负债质量提出“负债来源的稳定性、负债结构的多样性、负债与资产匹配的合理性、负债获取的主动性、负债成本的适当性以及负债项目的真实性”等“六性”要求。

图片

(二)五个流动性监管指标


1、流动性覆盖率(LCR):合格优质流动性资产/未来30日内的资金净流出量


(1)流动性覆盖率(Liquidity Coverage Ratio)的具体规定详见2018年5月25日发布的《商业银行流动性风险管理办法》(银保监会(2018)第3号令)。

(2)适用于资产规模在2000亿元以上的银行,监管标准为100%。

(3)本外币的计算方式和监管标准一致。

2、净稳定资金比率(NSFR):可用的稳定资金/所需的稳定资金


(1)净稳定资金比率(Net Stable Funding Ratio)的具体规定详见2018年5月25日发布的《商业银行流动性风险管理办法》(银保监会(2018)第3号令)。

(2)适用于资产规模在2000亿元以上的银行,监管标准为100%。

3、流动性匹配率:加权资金来源/加权资金运用


(1)流动性匹配率的具体规定详见2018年5月25日发布的《商业银行流动性风险管理办法》(银保监会(2018)第3号令)。

(2)适用于全部银行,监管标准为100%。

(3)自2020年1月1日起,流动性匹配率按照监管指标执行(之前暂作为监测指标)。

4、优质流动性资产充足率:优质流动性资产/短期现金净流出


(1)适用于资产规模在2000亿元以下的银行,监管标准为100%。

(2)2018年底和2019年6月底前达到80%和100%。

5、流动性比例:流动性资产/流动性负债


(1)适用于全部银行,本外币的监管标准均为25%。

(2)流动性资产包括现金、黄金、超额准备金存款、一月内到期同业往来款轧差后资产净额、一月内到期债券投资、在国内外二级市场可随时变现债券投资、其他一月内到期可变现资产(剔除不良资产)。

(3)流动性负债包括活期存款(不含财政性)、一月内到期的定期存款(不含政策性存款)、一个月内到期的同业往来负债净额、一月内到期已发行债券、一月内到期应付利息及各种应付款、一月内到期央行借款、其他一月内到期负债。

其中,流动性缺口率=流动性缺口/90天内到期表内外资产。

(三)两个跨境资金净流出比例


1、跨境资金净流出比例(针对外商独资银行、中外合资银行集团内)


集团内跨境资金净流出比例为外商独资银行、中外合资银行与境外集团内机构交易的资产方净额与资本净额之比。

与境外集团内机构交易的资产方净额=存放境外集团内机构+拆放境外集团内机构+与境外集团内机构交易形成的其他资产余额-境外集团内机构存放-境外集团内机构拆放-与境外集团内机构交易形成的其他负债余额。

2、跨境资金净流出比例(针对外国银行分行)


跨境资金净流出比例为外国银行分行与境外机构交易的资产方净额与营运资金净额之比。

外国银行分行与境外机构交易的资产方净额=存放境外联行、附属机构及同业+拆放境外联行、附属机构及同业+与境外联行、附属机构及同业交易形成的其他资产余额-境外联行、附属机构及同业存放-境外联行、附属机构及同业拆放-与境外联行、附属机构及同业交易形成的其他负债余额。

(四)同业业务的监管指标


1、2014年127号文和140号文开始明确规范


2014年4月24日,当时的一行三会一局联合发布127号文(即《关于规范金融机构同业业务的通知》)以及2014年5月8日银监会发布的140号文(即《关于规范商业银行同业业务治理的通知》,明确提出以下三个要求:

(1)同业借款业务最长期限不得超过三年,其他同业融资业务最长期限不得超过一年,业务到期后不得展期。

(2)单家银行对单一金融机构法人的不含结算性同业存款的同业融出资金,扣除风险权重为零的资产后的净额,不得超过该银行一级资本的50%。

(3)单家银行同业融入资金余额/负债总额不得超过1/3,农村信用社省联社、省内二级法人社及村镇银行暂不执行。

2、2017年的302号文限制同业杠杆比例


2017年12月29日,央行发布302号文,即《关于规范债券市场参与者债券交易业务的通知》,尝试解决债券交易不规范和加杠杆两个问题,其对债券回购资金的比例进行了明确,具体如下表所示:

图片

3、2019年8月以来明确从规模和比例上全面压缩同业业务


2019年8月,银保监下发重磅监管文件,对不同评级的银行给予不同的程度的同业业务约束:

(1)第一档(评级在2级及以上的银行):同业资产/一级资本净额、同业负债/一级资本净额分别不得高于500%和400%。

(2)第二档(评级为3A与3B的银行):同业资产/一级资本净额、同业负债/一级资本净额分别不得高于400%和300%。

(3)第三档(评级为3C及以下的银行):同业资产/一级资本净额、同业负债/一级资本净额分别不得高于300%和200%。

五、商业银行市场风险维度


该部分内容主要源于2004年12月29日银监会刚刚成立时发布的《商业银行市场风险管理指引》。

(一)四大风险来源


1、重定价风险(Repricing Risk)


亦称为期限错配风险,是最主要和最常见的利率风险形式,主要指由于银行资产、负债和表外业务到期期限(就固定利率而言)或重新定价期限(就浮动利率而言)存在差异所产生的风险。资产负债两端定价的不对称性使银行的收益或内在经济价值随着利率的变动而变化。例如,如果银行以短期存款作为长期固定利率贷款的融资来源,当利率上升时,贷款的利息收入是固定的,但存款的利息支出却会随着利率的上升而增加,从而使银行的未来收益减少和经济价值降低。

2、收益率曲线风险(Yield Curve Risk)


即收益率曲线的非平行移动,对银行的收益或内在经济价值产生不利影响,从而形成收益率曲线风险,也称为利率期限结构变化风险。例如,若以五年期政府债券的空头头寸为10年期政府债券的多头头寸进行保值,当收益率曲线变陡的时候,虽然上述安排已经对收益率曲线的平行移动进行了保值,但该10年期债券多头头寸的经济价值还是会下降。

3、基准风险(Basis Risk)


基准风险是另一种重要的利率风险来源。在利息收入和利息支出所依据的基准利率变动不一致的情况下,虽然资产、负债和表外业务的重新定价特征相似,但因其现金流和收益的利差发生了变化,也会对银行的收益或内在经济价值产生不利影响。

例如,一家银行用一年期的存款为来源发放一年期的贷款,虽然由于利率敏感性负债与利率敏感性资产的重新定价期限完全相同而不存在重新定价风险,但因为其基准利率的变化可能不完全相关,变化不同步,仍然会使该银行面临着因基准利率的利差发生变化而带来的基准风险。

4、期权性风险(Optionality)


期权性风险来源于银行资产、负债和表外业务中所隐含的期权。期权可以是单独的金融工具,如场内(交易所)交易期权和场外期权合同,也可以隐含于其他的标准化金融工具之中,如债券或存款的提前兑付、贷款的提前偿还等选择性条款。

一般而言,期权和期权性条款都是在对买方有利而对卖方不利时执行,因此,此类期权性工具因具有不对称的支付特征而会给卖方带来风险。比如,若利率变动对存款人或借款人有利,存款人就可能选择重新安排存款,借款人可能选择重新安排贷款,从而对银行产生不利影响。

(二)主要管理工具


1、缺口分析(Gap Analysis)


缺口分析是衡量利率变动对银行当期收益的影响的一种方法。具体而言,就是将银行的所有生息资产和付息负债按照重新定价的期限划分到不同的时间段(如1个月以下,1~3个月,3个月~1年,1~5年,5年以上等)。在每个时间段内,将利率敏感性资产减去利率敏感性负债,再加上表外业务头寸,就得到该时间段内的重新定价“缺口”。以该缺口乘以假定的利率变动,即得出这一利率变动对净利息收入变动的大致影响。

当某一时段内的负债大于资产(包括表外业务头寸)时,就产生了负缺口,即负债敏感型缺口,此时市场利率上升会导致银行的净利息收入下降。相反,当某一时段内的资产(包括表外业务头寸)大于负债时,就产生了正缺口,即资产敏感型缺口,此时市场利率下降会导致银行的净利息收入下降。

缺口分析中的假定利率变动可以通过多种方式来确定,如历史经验、银行管理层的判断和模拟潜在的未来利率变动等。缺口分析也存在如下缺点:

(1)忽略了同一时段内不同头寸的到期时间或利率重新定价期限的差异。在同一时间段内的加总程度越高,对计量结果精确性的影响就越大。

(2)只考虑了由重新定价期限的不同而带来的利率风险,即重新定价风险,未考虑当利率水平变化时,因各种金融产品基准利率的调整幅度不同而带来的利率风险,即基准风险。同时,缺口分析也未考虑因利率环境改变而引起的支付时间的变化,即忽略了与期权有关的头寸在收入敏感性方面的差异。

(3)非利息收入和费用是银行当期收益的重要来源,但大多数缺口分析未能反映利率变动对非利息收入和费用的影响。

(4)缺口分析主要衡量利率变动对银行当期收益的影响,未考虑利率变动对银行经济价值的影响,所以只能反映利率变动的短期影响。

因此,缺口分析只是一种初级的、粗略的利率风险计量方法。

2、久期分析(Duration Analysis)


久期分析也称为持续期分析或期限弹性分析,是衡量利率变动对银行经济价值影响的一种方法。具体而言,就是对各时段的缺口赋予相应的敏感性权重,得到加权缺口,然后对所有时段的加权缺口进行汇总,以此估算某一给定的小幅(通常小于1%)利率变动可能会对银行经济价值产生的影响(用经济价值变动的百分比表示)。各个时段的敏感性权重通常是由假定的利率变动乘以该时段头寸的假定平均久期来确定。

当然银行可以对以上的标准久期分析法进一步改进,如可以不采用对每一时段头寸使用平均久期的做法,而是通过计算每项资产、负债和表外头寸的精确久期来计量市场利率变化所产生的影响,从而消除加总头寸/现金流量时可能产生的误差。另外,银行还可以采用有效久期分析法,即对不同的时段运用不同的权重,根据在特定的利率变化情况下,假想金融工具市场价值的实际百分比变化,来设计各时段风险权重,从而更好地反映市场利率的显著变动所导致的价格的非线性变化。

久期分析也存在一定的局限性:

(1)如果在计算敏感性权重时对每一时段使用平均久期,即采用标准久期分析法,久期分析仍然只能反映重新定价风险,不能反映基准风险,以及因利率和支付时间的不同而导致的头寸的实际利率敏感性差异,也不能很好地反映期权性风险。

(2)对于利率的大幅变动(大于1%),由于头寸价格的变化与利率的变动无法近似为线性关系,降低了久期分析的准确性。

3、外汇敞口分析(Foreign Currency Exposure Analysis)


外汇敞口分析是衡量汇率变动对银行当期收益的影响的一种方法。外汇敞口主要来源于银行表内外业务中的货币错配。当在某一时段内,银行某一币种的多头头寸与空头头寸不一致时,所产生的差额就形成了外汇敞口。在存在外汇敞口的情况下,汇率变动可能会给银行的当期收益或经济价值带来损失,从而形成汇率风险。在进行敞口分析时,银行应当分析单一币种的外汇敞口,以及各币种敞口折成报告货币并加总轧差后形成的外汇总敞口。对单一币种的外汇敞口,银行应当分析即期外汇敞口、远期外汇敞口和即期、远期加总轧差后的外汇敞口。银行还应当对交易业务和非交易业务形成的外汇敞口加以区分。对因存在外汇敞口而产生的汇率风险,银行通常采用套期保值和限额管理等方式进行控制。外汇敞口限额包括对单一币种的外汇敞口限额和外汇总敞口限额。外汇敞口分析是银行业较早采用的汇率风险计量方法,具有计算简便、清晰易懂的优点。但是,外汇敞口分析也存在一定的局限性,主要是忽略了各币种汇率变动的相关性,难以揭示由于各币种汇率变动的相关性所带来的汇率风险。

4、敏感性分析(Sensitivity Analysis)


敏感性分析是指在保持其他条件不变的前提下,研究单个市场风险要素(利率、汇率、股票价格和商品价格)的变化可能会对金融工具或资产组合的收益或经济价值产生的影响。巴塞尔委员会在2004年发布的《利率风险管理与监管原则》中,要求评估标准利率冲击(如利率上升或下降200个基点)对银行经济价值的影响,也是一种利率敏感性分析方法,目的是使监管当局能够根据标准利率冲击的评估结果,评价银行的内部计量系统是否能充分反映其实际利率风险水平及其资本充足程度,并对不同机构所承担的利率风险进行比较。

敏感性分析计算简单且便于理解,在市场风险分析中得到了广泛应用。但是敏感性分析也存在一定的局限性,主要表现在对于较复杂的金融工具或资产组合,无法计量其收益或经济价值相对市场风险要素的非线性变化。因此,在使用敏感性分析时要注意其适用范围,并在必要时辅以其他的市场风险分析方法。

5、情景分析(Scenario Analysis)


与敏感性分析对单一因素进行分析不同,情景分析是一种多因素分析方法,结合设定的各种可能情景的发生概率,研究多种因素同时作用时可能产生的影响。在情景分析过程中要注意考虑各种头寸的相关关系和相互作用。情景分析中所用的情景通常包括基准情景、最好的情景和最坏的情景。情景可以人为设定(如直接使用历史上发生过的情景),也可以从对市场风险要素历史数据变动的统计分析中得到,或通过运行描述在特定情况下市场风险要素变动的随机过程得到。如银行可以分析利率、汇率同时发生变化时可能会对其市场风险水平产生的影响,也可以分析在发生历史上出现过的政治、经济事件或金融危机以及一些假设事件时,其市场风险状况可能发生的变化。

6、风险价值(Value at Risk,VaR)


风险价值是指在一定的持有期和给定的置信水平下,利率、汇率等市场风险要素发生变化时可能对某项资金头寸、资产组合或机构造成的潜在最大损失。例如,在持有期为1天、置信水平为99%的情况下,若所计算的风险价值为1万美元,则表明该银行的资产组合在1天中的损失有99%的可能性不会超过1万美元。风险价值通常是由银行的市场风险内部定量管理模型来估算。

目前常用的风险价值模型技术主要有三种:方差-协方差法(Variance-Covariance Method)、历史模拟法(Historical Simulation Method)和蒙特卡洛法(Monte Carlo Simulation Method)。

巴塞尔委员会在1996年的《资本协议市场风险补充规定》中对市场风险内部模型主要提出了以下定量要求:置信水平采用99%的单尾置信区间;持有期为10个营业日;市场风险要素价格的历史观测期至少为一年;至少每三个月更新一次数据。但是,在模型技术方面,巴塞尔委员会和各国监管当局均未做出硬性要求,允许银行自行选择三种常用模型技术中的任何一种。即使是对VaR模型参数设置做出的定量规定,也仅限于在计算市场风险监管资本时遵循,商业银行实施内部风险管理完全可以选用不同的参数值。如巴塞尔委员会要求计算监管资本应采用99%的置信水平,而不少银行在内部管理时却选用95%、97.5%的置信水平。此外,考虑到市场风险内部模型本身存在的一些缺陷,巴塞尔委员会要求在计算市场风险监管资本时,必须将计算出来的风险价值乘以一个乘数因子(multiplication factor),使所得出的资本数额足以抵御市场发生不利变化可能对银行造成的损失。乘数因子一般由各国监管当局根据其对银行风险管理体系质量的评估自行确定,巴塞尔委员会规定该值不得低于3。

市场风险内部模型法也存在一定的局限性。第一,市场风险内部模型计算的风险水平高度概括,不能反映资产组合的构成及其对价格波动的敏感性,因此对具体的风险管理过程作用有限,需要辅之以敏感性分析、情景分析等非统计类方法。第二,市场风险内部模型方法未涵盖价格剧烈波动等可能会对银行造成重大损失的突发性小概率事件,因此需要采用压力测试对其进行补充。第三,大多数市场风险内部模型只能计量交易业务中的市场风险,不能计量非交易业务中的市场风险。因此,使用市场风险内部模型的银行应当充分认识其局限性,恰当理解和运用模型的计算结果。

7、事后检验(Back Testing)


事后检验是指将市场风险计量方法或模型的估算结果与实际发生的损益进行比较,以检验计量方法或模型的准确性、可靠性,并据此对计量方法或模型进行调整和改进的一种方法。若估算结果与实际结果近似,则表明该风险计量方法或模型的准确性和可靠性较高;若两者差距较大,则表明该风险计量方法或模型的准确性和可靠性较低,或者是事后检验的假设前提存在问题;介于这两种情况之间的检验结果,则暗示该风险计量方法或模型存在问题,但结论不确定。目前,事后检验作为检验市场风险计量方法或模型的一种手段还处在发展过程中。不同银行采用的事后检验方法以及对事后检验结果的解释标准均有所不同。

巴塞尔委员会1996年的《资本协议市场风险补充规定》要求采用内部模型计算市场风险资本的银行对模型进行事后检验,以检验并提高模型的准确性和可靠性。监管当局应根据事后检验的结果决定是否通过设定附加因子(plus factor)来提高市场风险的监管资本要求。附加因子设定在最低乘数因子(巴塞尔委员会规定为3)之上,取值在0~1之间。如果监管当局对模型的事后检验结果比较满意,模型也满足了监管当局规定的其他定量和定性标准,就可以将附加因子设为0,否则可以设为0~1之间的一个数,即通过增大所计算VaR值的乘数因子,对内部模型存在缺陷的银行提出更高的监管资本要求。

8、压力测试(Stress Testing)


银行不仅应采用各种市场风险计量方法对在一般市场情况下所承受的市场风险进行分析,还应当通过压力测试来估算突发的小概率事件等极端不利情况可能对其造成的潜在损失,如在利率、汇率、股票价格等市场风险要素发生剧烈变动、国内生产总值大幅下降、发生意外的政治和经济事件或者几种情形同时发生的情况下,银行可能遭受的损失。压力测试的目的是评估银行在极端不利情况下的亏损承受能力,主要采用敏感性分析和情景分析方法进行模拟和估计。

在运用敏感性分析方法进行压力测试时,需要回答的问题如:汇率冲击对银行净外汇头寸的影响,利率冲击对银行经济价值或收益产生的影响等等。在运用情景分析方法进行压力测试时,应当选择可能对市场风险产生最大影响的情景,包括历史上发生过重大损失的情景(如1997年的亚洲金融危机)和假设情景。假设情景又包括模型假设和参数不再适用的情形、市场价格发生剧烈变动的情形、市场流动性严重不足的情形,以及外部环境发生重大变化、可能导致重大损失或风险难以控制的情景。这些情景或者由监管当局规定,或者由商业银行根据自己的资产组合特点来设计。在设计压力情景时,既要考虑市场风险要素变动等微观因素,又要考虑一国经济结构和宏观经济政策变化等宏观层面因素。

9、银行账户与交易账户(Banking Book and Trading Book)


银行的表内外资产可分为银行账户和交易账户资产两大类。巴塞尔委员会2004年的《新资本协议》对其1996年《资本协议市场风险补充规定》中的交易账户定义进行了修改,修改后的定义为:交易账户记录的是银行为交易目的或规避交易账户其他项目的风险而持有的可以自由交易的金融工具和商品头寸。记入交易账户的头寸必须在交易方面不受任何条款限制,或者能够完全规避自身风险。而且,银行应当对交易账户头寸经常进行准确估值,并积极管理该项投资组合。为交易目的而持有的头寸是指,在短期内有目的地持有以便转手出售、从实际或预期的短期价格波动中获利或者锁定套利(lock in arbitrage profits)的头寸,如自营头寸、代客买卖头寸和做市交易(market making)形成的头寸。记入交易账户的头寸应当满足以下基本要求:一是具有经高级管理层批准的书面的头寸/金融工具和投资组合的交易策略(包括持有期限);二是具有明确的头寸管理政策和程序;三是具有明确的监控头寸与银行交易策略是否一致的政策和程序,包括监控交易规模和交易账户的头寸余额。是否具有交易目的在交易之初就已确定,此后一般不能随意更改。与交易账户相对应,银行的其他业务归入银行账户,最典型的是存贷款业务。交易账户中的项目通常按市场价格计价(mark-to-market),当缺乏可参考的市场价格时,可以按模型定价(mark-to-model)。按模型定价是指将从市场获得的其他相关数据输入模型,计算或推算出交易头寸的价值。银行账户中的项目则通常按历史成本计价。

商业银行应当制定关于账户划分的内部政策和程序,内容应包括:对交易业务的界定,应列入交易账户的金融工具,对交易和非交易岗位及其职责的严格划分,金融工具或投资组合的交易策略,交易头寸的管理政策和程序,监控交易头寸与交易策略是否一致的程序等。同时,银行应保留完整的交易和账户划分记录,以便进行查询,并接受内部、外部审计和监管当局的监督检查。同时,商业银行应当根据银行账户和交易账户的性质和特点,采取相应的市场风险识别、计量、监测和控制方法。

另外,划分银行账户和交易账户,也是准确计算市场风险监管资本的基础。巴塞尔委员会于1996年1月颁布的《资本协议市场风险补充规定》以及大多数国家据此制定的资本协议将市场风险纳入了资本要求的范围,但未涵盖全部的市场风险,所包括的是在交易账户中的利率和股票价格风险以及在银行和交易账户中的汇率和商品价格风险。因此,若账户划分不当,会影响市场风险资本要求的准确程度;若银行在两个账户之间随意调节头寸,则会为其根据需要调整所计算的资本充足率提供监管套利机会。目前,实行市场风险监管资本要求的国家/地区的银行监管当局都制定了银行账户、交易账户划分的基本原则,并要求商业银行据此制定内部的政策和程序,详细规定账户划分标准和程序。监管当局则定期对银行的账户划分情况进行检查,检查重点是其内部账户划分的政策、程序是否符合监管当局的要求,是否遵守了内部的账户划分政策和程序,是否为减少监管资本要求而人为地在两个账户之间调节头寸等。

10、限额(Limits)管理


商业银行实施市场风险管理,应当确保将所承担的市场风险控制在可以承受的合理范围内,使市场风险水平与其风险管理能力和资本实力相匹配,限额管理正是对市场风险进行控制的一项重要手段。银行应当根据所采用的市场风险计量方法设定市场风险限额。市场风险限额可以分配到不同的地区、业务单元和交易员,还可以按资产组合、金融工具和风险类别进行分解。银行负责市场风险管理的部门应当监测对市场风险限额的遵守情况,并及时将超限额情况报告给管理层。常用的市场风险限额包括交易限额、风险限额和止损限额等。

交易限额(Limits on Net and Gross Positions)是指对总交易头寸或净交易头寸设定的限额。总头寸限额对特定交易工具的多头头寸或空头头寸给予限制,净头寸限额对多头头寸和空头头寸相抵后的净额加以限制。在实践中,银行通常将这两种交易限额结合使用。

风险限额是指对按照一定的计量方法所计量的市场风险设定的限额,如对内部模型计量的风险价值设定的限额(Value-at-Risk Limits)和对期权性头寸设定的期权性头寸限额(Limits on Options Positions)等。期权性头寸限额是指对反映期权价值的敏感性参数设定的限额,通常包括:对衡量期权价值对基准资产价格变动率的Delta、衡量Delta对基准资产价格变动率的Gamma、衡量期权价值对市场预期的基准资产价格波动性的敏感度的Vega、衡量期权临近到期日时价值变化的Theta以及衡量期权价值对短期利率变动率的Rho设定的限额。

止损限额(Stop-Loss Limits)即允许的最大损失额。通常,当某项头寸的累计损失达到或接近止损限额时,就必须对该头寸进行对冲交易或将其变现。典型的止损限额具有追溯力,即止损限额适用于一日、一周或一个月内等一段时间内的累计损失。

11、按经风险调整的收益率(Risk-Adjusted Rate of Return)


长期以来,衡量企业盈利能力普遍采用的是股本收益率(ROE)和资产收益率(ROA)指标,其缺陷是只考虑了企业的账面盈利而忽略了未充分考虑风险因素。银行是经营特殊商品的高风险企业,以不考虑风险因素的指标衡量其盈利能力,具有很大的局限性。目前,国际银行业的发展趋势是采用按经风险调整的收益率,综合考核银行的盈利能力和风险管理能力。按经风险调整的收益率克服了传统绩效考核中盈利目标未充分反映风险成本的缺陷,使银行的收益与风险直接挂钩、有机结合,体现了业务发展与风险管理的内在统一,实现了经营目标与绩效考核的统一。使用按经风险调整的收益率,有利于在银行内部建立良好的激励机制,从根本上改变银行忽视风险、盲目追求利润的经营方式,激励银行充分了解所承担的风险并自觉地识别、计量、监测和控制这些风险,从而在审慎经营的前提下拓展业务、创造利润。

在按经风险调整的收益率中,目前被广泛接受和普遍使用的是按经风险调整的资本收益率(Risk-Adjusted Return on Capital,RAROC)。按经风险调整的资本收益率是指经预期损失(Expected Loss,EL)和以经济资本(Capital at Risk,CaR)计量的非预期损失( Unexpected Loss,UL)调整后的收益率,其计算公式如下:

RAROC = (收益-预期损失)/ 经济资本(或非预期损失)

其中,预期损失=违约概率(PD)×违约风险暴露(EAD)×违约损失率(LED)

经风险调整的收益率,如RAROC强调,银行承担风险是有成本的。在RAROC计算公式的分子项中,风险带来的预期损失被量化为当期成本,直接对当期盈利进行扣减,以此衡量经风险调整后的收益;在分母项中,则以经济资本,或非预期损失代替传统ROE指标中的所有者权益,意即银行应为不可预计的风险提取相应的经济资本。整个公式衡量的是经济资本的使用效益。

目前,RAROC等按经风险调整的收益率已在国际先进银行中得到了广泛运用,在其内部各个层面的经营管理活动中发挥着重要作用。在单笔业务层面上,RAROC可用于衡量一笔业务的风险与收益是否匹配,为银行决定是否开展该笔业务以及如何进行定价提供依据。在资产组合层面上,银行在考虑单笔业务的风险和资产组合效应之后,可依据RAROC衡量资产组合的风险与收益是否匹配,及时对RAROC指标呈现明显不利变化趋势的资产组合进行处理,为效益更好的业务腾出空间。在银行总体层面上,RAROC可用于目标设定、业务决策、资本配置和绩效考核等。高级管理层在确定银行能承担的总体风险水平,即风险偏好之后,计算银行需要的总体经济资本,以此评价自身的资本充足状况;将经济资本在各类风险、各个业务部门和各类业务之间进行分配(资本配置),以有效控制银行的总体风险,并通过分配经济资本优化资源配置;同时,将股东回报要求转化为对全行、各业务部门和各个业务线的经营目标,用于绩效考核,使银行实现在可承受风险水平之下的收益最大化,并最终实现股东价值的最大化。

图片

(三)银行账簿利率风险管理


2018年5月30日,银保监会发布了《商业银行账簿利率风险管理指引(修订)》,对商业银行账簿的利率风险管理进行规范。所谓银行账簿利率风险管理实际上就是为了衡量利率水平、期限结构等变动对经济价值和整体收益的不利影响。

1、明确了四类风险类别和两类计量方式


(1)修订稿将收益率曲线风险和重定价风险归入缺口风险一类,保留了缺口风险和基准风险的原有内涵。其中,期权性风险包括自动期权风险和客户行为性期权风险两类。

(2)修订稿还要求商业银行应尽可能将信用利差风险纳入计量范围,但并非强制要求。不过考虑到,利率风险和信用利差风险之间具有较强的关联性,还是应该给予关注。目前商业银行账簿利率风险管理应重点关注缺口风险、基准风险、期权性风险和信用利差风险四类。缺口风险包括收益率曲线风险和重定价风险。

2、利率冲击情景需要考虑7个因素


利率冲击情景需要考虑7个因素(不仅仅是附件2中说的6个),具体包括历史因素、集中度因素、风险相关性因素、新增资产负债因素、期权因素、负利率因素以及市场环境、资产组合、新产品和新风险点等因素。

六、商业银行盈利维度


(一)净利差与净息差


净利差(Net Interest Spread,简称NIS)与净利息收益率(Net Interest Margin也称净息差,简称NIM)是衡量商业银行资产负债管理中最常用的两个指标,且这两个指标之间本身也存在密切的关系(注:以下内容所涉及的生息资产与计息负债均为平均余额的概念),具体推导过程如下:

图片

1、净息差往往大于净利差


通常情况下,生息资产平均余额>计息负债平均余额,因此根据式(3)便可以得出商业银行的净息差通常情况下会大于净利差。

实践中多数银行满足这一结论,但也有例外,如广州农商行、成都银行、南京银行、宁波银行、杭州银行与上海银行等6家银行,尤以深耕金融市场业务的宁波银行最为明显。

2、净息差的分析价值更高,但也有例外


当生息资产平均余额>计息负债平均余额、负债端成本抬升且上升幅度大于资产端时,会导致净息差的波动幅度大于净利差,此时相较于净利差,净息差由于将规模因素考虑在内,同时又融入了结构性因素和市场因素,因此净息差往往比净利差具备更高的分析价值。在这种情况下,我们当然希望生息资产平均余额越高越好,从而可以使得净息差能够产生更好的正向作用。

这一结论同样也有例外,即当一家银行的计息负债平均余额更高、负债成本抬升且幅度大于资产端时,净息差的分析价值便没有那么高,需要结合净利差与非息收入来进一步分析。

(二)ROA与ROE


1、ROA(总资产收益率)=净利润/资产余额*100%。

2、ROE(资本收益率,又称净资产收益率)=净利润/净资产余额,净资产收益率分为加权平均净资产收益率和摊薄净资产收益率:

(1)加权平均净资产收益率=2*净利润/(期末净资产+期初净资产)

(2)摊薄净资产收益率==2*净利润/期末净资产

此外,按评级要求来看,上述两个指标应分别满足ROA≥0.60%及ROE≥11%。

(三)成本收入比(越低越好):业务及管理费用/营业收入


2005年12月31日银监会发布的《商业银行风险监管核心指标(试行)》,明确规定成本收入比不得高于35%、资产利润率不得小于0.60%、资本利润率不得小于11%。

和国际银行业平均水平相比,中国内地银行的成本收入比普遍较低,所以2019年四季度货币政策执行报告曾提出要通过逐步提升成本收入比的方式推动银行向实体让利。

(四)信贷成本(又称信用成本)


信贷成本=当期信贷拨备/当期平均贷款余额(含贴现)。目前主要有平安银行与招商银行披露了该指标。

七、商业银行集中度管理与大额风险暴露


(一)集中度与关联度


2005年12月31日,银监会印发了《商业银行风险监管核心指标(试行)》,规定了三个目前仍在使用的监管指标,可以和大额风险暴露规定融合在一起。

1、单一集团客户授信集中度(15%)


(1)单一集团客户授信集中度=最大一家集团客户授信总额/资本净额×100%。其中,最大一家集团客户授信总额是指报告期末授信总额最高的一家集团客户的授信总额。

(2)授信是指商业银行向非金融机构客户直接提供的资金,或者对客户在有关经济活动中可能产生的赔偿、支付责任做出的保证,包括贷款、贸易融资、票据融资、融资租赁、透支、各项垫款等表内业务,以及票据承兑、开出信用证、保函、备用信用证、信用证保兑、债券发行担保、借款担保、有追索权的资产销售、未使用的不可撤销的贷款承诺等表外业务。

2、单一客户贷款集中度(10%)


(1)单一客户贷款集中度=最大一家客户贷款总额/资本净额。其中,最大一家客户贷款总额是指报告期末各项贷款余额最高的一家客户的各项贷款的总额。

(2)客户是指取得贷款的法人、其他经济组织、个体工商户和自然人。

(3)各项贷款的定义与不良贷款率指标中定义一致。

3、全部关联度(50%)


(1)全部关联度=全部关联方授信总额/资本净额×100%

(2)全部关联方授信总额是指商业银行全部关联方的授信余额,扣除授信时关联方提供的保证金存款以及质押的银行存单和国债金额。

(二)大额风险暴露


该部分内容详见2018年5月4日发布的《商业银行大额风险管理办法》(银保监会(2018)第1号令)。风险暴露是指商业银行对单一客户或一组关联客户的信用风险暴露,包括银行账簿和交易账簿内各类信用风险暴露;大额大风险暴露是指商业银行对单一客户或一组关联客户超过其一级资本净额2.5%的风险暴露。

1、针对非同业客户


(1)单一客户:贷款余额/资本净额10%、风险暴露/一级资本净额15%

(2)关联客户:集团客户授信总额/资本净额15%、风险暴露/一级资本净额20%

2、针对同业客户和不合格中央交易对手:风险暴露/一级资本净额25%


(1)最大单家同业融出比例(≤50%)=最大一家同业融出余额(扣除结算性同业存款和风险权重为零资产)/一级资本净额×100%

(2)同业业务目前还有以下约束,即同业负债占比不超过1/3;以及回购余额不超过上季度净资产的80%。

3、全球系统重要性银行与合格中央交易对手


(1)全球系统重要性银行:风险暴露/一级资本净额15%

(2)合格中央交易对手:清算风险暴露/一级资本净额25%

4、国别风险暴露


2022年12月9日,银保监会发布《银行业金融机构国别风险管理办法(征求意见稿)》。

(1)国别风险的主要类型包括转移风险、主权风险、传染风险、货币风险、宏观经济风险、政治风险以及间接国别风险,具体指由于某一国家或地区政治、经济、社会变化及事件,导致该国家或地区债务人没有能力或者拒绝偿付银行业金融机构债务,或使银行业金融机构在该国家或地区的商业存在遭受损失,或使银行业金融机构遭受其他损失的风险。

(2)国别风险暴露,是指银行业金融机构因境外业务形成的所有表内外风险暴露,包括境外贷款、境外有价证券投资和资产管理产品投资、存放同业、存放境外中央银行、拆放同业、买入返售资产、境外金融衍生产品、对非并表境外机构的投资、境外票据融资、境外应收账款及其他境外债权等表内业务,和担保、承诺等表外业务。

其中,重大国别风险暴露是指对单一国家或地区超过银行业金融机构集团资本净额25%的国别风险暴露。

(3)银行业金融机构应当制定国别风险准备计提政策。其中,中等、较高、高国别风险的计提比例分别不低于5%、15%和40%。

(三)银行保险机构的大股东内涵


2021年10月14日,银保监会发布的《关于印发银行保险机构大股东行为监管办法(试行)的通知》(银保监发(2021)43号)明确符合下列条件之一的银行保险机构股东为银行保险机构的大股东: 

1、持有全国性银行、外资法人银行、民营银行、保险机构、金融资产管理公司、金融租赁公司、消费金融公司和汽车金融公司等机构15%以上股权的; 

2、持有城商行、农商行等机构10%以上股权的; 

3、实际持有银行保险机构股权最多且持股比例不低于5%的(含持股数量相同的股东); 

4、提名董事两名以上的;

5、银行保险机构董事会认为对银行保险机构经营管理有控制性影响的; 

6、银保监会或其派出机构认定的其他情形。

其中,银行保险机构大股东质押银行保险机构股权数量超过其所持股权数量的50%时,大股东及其所提名董事不得行使在股东(大)会和董事会上的表决权。对信托公司、特定类型金融机构另有规定的,从其规定。银行保险机构大股东不得以所持银行保险机构股权为股东自身及其关联方以外的债务提供担保,不得利用股权质押形式,代持银行保险机构股权、违规关联持股以及变相转让股权。

八、商业银行宏观审慎管理与银行业压力测试


(一)宏观审慎评估体系(Macro Prudential Assessment,简称MPA)


2008年四万亿之后,央行提出差别准备金动态调整和合意贷款管理来约束商业银行的信贷投放。2015年12月29日,央行召开会议,部署改进合意贷款管理,从2016年开始实施宏观审慎评估有关工作,央行在此基础上进一步推出MPA考核体系(即宏观审慎评估体系,Macro Prudential Assessment),并于2016年正式实施,随后不断扩充MPA考核范围。

1、是宏观审慎资本充足率,是评估体系的核心,资产扩张受资本约束的要求必须坚持,是对原有合意贷款管理模式的继承,其计算方法如下:

第一,宏观审慎资本充足率=结构性参数*(最低资本充足率要求+系统重要性附加资本+储备资本+资本缓冲要求);

第二,结构性参数主要参考机构稳健状况和信贷政策执行情况,由人民银行确定;

第三,最低资本充足率、储备资本参照相关监管要求;

第四,系统重要性附加资本=0.5%+(1%-0.5%)*行本外币资产规模/基准行本外币资产规模;

第五,资本缓冲要求=留存资本缓冲+逆周期资本缓冲

第六,参数设定将另行通知;金融机构试算时可采用2015年的参数。

2、利率定价行为是重要考察方面,以促进金融机构提高自主定价能力和风险管理水平,约束非理性定价行为,避免恶性竞争,维护良好的市场竞争环境。

3、广义信贷指标为各项贷款余额、债券投资、股权及其他投资、买入返售资产、存放非存款金融机构款项以及表外理财等合计数。

4、指标评分如有区间,按区间内均匀分布的方式计算具体分值。各项指标均以金融机构法人为单位,按上一季度数据计算。

5、区域性系统重要性机构主要从资产规模、替代性、关联度等方面确定。

6、MPA并非一成不变,而是处于不断调整完善的过程。

图片

图片

(二)跨境资本流动宏观审慎管理


在金融双向开放步伐不断加快的背景下,央行和外管局特别强调突出跨境资本流动可能带来的风险问题,并尝试通过构建“宏观审慎+微观监管”两位一体管理框架来实施跨境资本流动的宏观审慎管理。

1、跨境资本流动宏观审慎管理框架具体体现为构建跨境人民币业务“主要金融机构+主要业务”的宏观审慎管理框架,这里的主要金融机构是指将27家大型金融机构(国有6大行、3家政策性银行、12家股份行、前3大城商行以及汇丰银行、渣打银行与花旗银行等3家外资行)的跨境人民币业务风险评估情况纳入MPA考核。

这里的主要业务则是指将全口径跨境融资、境外放款、跨境人民币资金池等业务纳入宏观审慎管理,通过逆周期调控措施,以控制系统性金融风险。

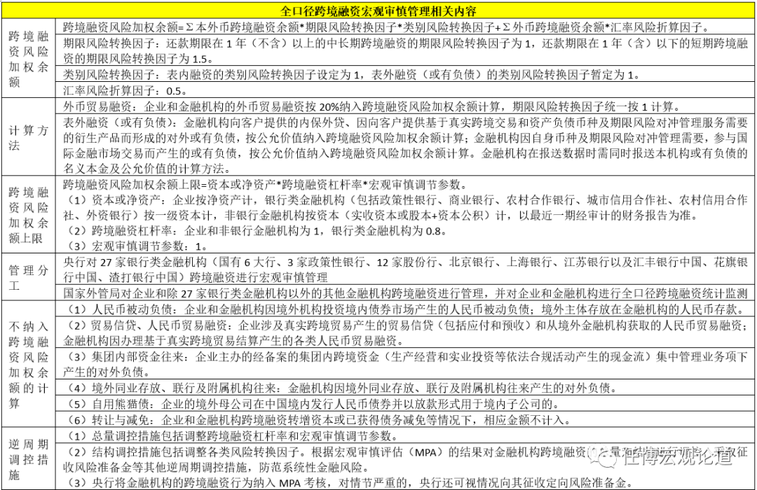
2、2016年4月29日,央行发布《关于在全国范围内实施全口径跨境融资宏观审慎管理的通知》,决定将全口径跨境融资宏观审慎管理政策推广至全国范围,并建立宏观审慎规则下基于微观主体资本或净资产的跨境融资约束机制,企业和金融机构均可按规定自主开展本外币跨境融资。同时,企业和金融机构开展跨境融资按风险加权计算余额(已提用未偿余额),风险加权余额不得超过上限。

3、根据2017年1月央行发布的《关于全口径跨境融资宏观审慎管理有关事宜的通知》(银发(2017)9号),

跨境融资风险加权余额上限=资本或/净资产*跨境融资杠杆率*宏观审慎调节参数

考虑到企业、非银行法人金融机构以及银行类法人金融机构和外国银行境内分行等三类主体的跨境融资杠杆率分别为2、1和0.80。若宏观审慎调节系数由1上调至1.25后,则意味着上述三类主体能够借用的外债上限将分别由其资本或净资产的2倍、1倍和0.80倍提升至2.50倍、1.25倍和1倍,即借用的外债空间进一步扩大。

4、某种程度上来说,跨境融资宏观审慎系数亦可被视为稳汇率的工具之一,与调整外汇存款准备金率、外汇风险准备金率的用意是一致的,均是在形成单边升贬值之际出手干预的重要手段。

图片

图片

(三)关于银行业压力测试与央行金融机构评级(源自《中国金融稳定报告》)


《货币政策执行报告》(季度发布)、《中国区域经济运行报告》(年度发布)和《中国金融稳定报告》(年度发布)等央行对外发布的三大报告,对于观察金融管理部门的思路具有较强的指导意义。始于2005年的《中国金融稳定报告》值得特别关注,不过正是这样一份极为重要的报告,2022年却罕见没有公布(当然全国金融工作会议也未召开),意味深长。为此,这里仅以《中国金融稳定报告2021》作为分析基础。

1、关于银行业压力测试


(1)《中国金融稳定报告2021》选取了4015家银行进行压力测试,相较于2019年的1171家和2020年1550家大幅扩容。具体来看,主要增加了地方性银行。其中,城商行、民营银行以及直销银行基本实现全覆盖,农商行新增1001家。

(2)《中国金融稳定报告2021》重点关注整体信贷资产风险、房地产贷款风险、中小微企业及个人经营性贷款风险、地方政府债务风险、客户集中度风险、同业交易对手违约风险、投资损失风险、债券违约风险与理财回表资产信用风险等九大类,并重点将同业交易对手风险、债券违约风险、中小微企业及个人经营性贷款风险等单独列出。

图片

2、央行金融机构评级(高风险金融机构)


(1)央行金融机构评级体系是央行为落实宏观审慎管理和系统性风险防范职责的探索之一,其主要建立在开展稳健性现场评估、实施存款保险风险评级以构建宏观审慎评估(MPA)框架等前期工作基础上,覆盖各类银行业金融机构,其重点关注公司治理、合同部控制、资本管理、资产质量、市场风险、流动性、盈利能力、信息系统、金融生态环境等九大方面。

(2)高风险机构是指央行金融机构评级结果为8级(含)以上的金融机构。针对,高风险机构,央行会在金融政策支持、业务准入、再贷款授信等方面会采取更为严格的约束措施,同时会定期向地方政府发送风险提示函、向相关监管部门通报高风险机构情况,以推动地方政府和监管部门分类施策、精准拆弹。

(3)《中国金融稳定报告2021》指出大型银行、外资银行、民营银行的评级结果较好,无高风险机构。其中,130家参评的城商行中,10%(即13家)为高风险机构;122家村镇银行为高风险机构,271家农村金融机构(含农商行、农合行和农信社)为高风险金融机构。

第一,从区域分布来看,浙江、福建、江西、上海等地区辖内无高风险机构,辽宁、甘肃、内蒙古、河南、山西、吉林、黑龙江等地区高风险机构数量较多。

第二,央行会定期向地方政府发送风险提示函,同时向相关监管部门通报高风险机构情况,推动地方政府和监管部门分类施策、精准拆弹。

第三,央行向评级对象“一对一”通报评级结果、主要的风险和问题,约谈高管、下发风险提示函和评级意见书、提出整改建议,并对症提出诸如补充资本、压降不良资产、控制资产增长、降低杠杆率、限制重大授信和交易、限制股东分红、更换经营管理层、完善公司治理和内部控制等要求。

(4)2022年3月25日,央行公布2021年四季度央行金融机构评级结果。结果显示,截至2021年底,我国高风险机构数量已降至316家,较649家(2019年三季度)的峰值减少333家,而这已经是连续6个季度下降。

图片

图片

九、商业银行信贷投向维度


(一)三个办法一个规定:个贷、流贷、固定资产贷款与项目融资


2023年1月6日,银保监会发布了《固定资产贷款管理办法》、《流动资金贷款管理办法》、《个人贷款管理办法》、《项目融资业务管理规定》的征求意见稿,明确了相关要求:

1、明确了各贷款类别的期限要求,防范贷款期限错配


原来的暂行办法并未明确各贷款类别的期限,此次三个办法填补了这一空白。

(1)《固定资产贷款管理办法》明确固定资产贷款原则上不超过10年,超过10年的审批权限要上收(全国性银行可授权含总行直属分行在内的一级分行或地方性银行总行)。

(2)《流动资金贷款管理办法》明确流动资金贷款期限不得超过3年。

过去很长一段时期,短期流动资金贷款(1年以下)与企业生产经营周期匹配度不高,实践中经常存在短贷长用、资金错配的问题,使得部分企业在短期流动资金贷款到期后不得不通过资金掮客的过桥贷款实现资金顺利周转,付出了额外且偏高的资金周转成本。为此,浙江、安徽等长三角地区对中期流动资金贷款(1-3年)给予了比较多的政策倾斜,获得了监管部门的支持,本次明确流动资金贷款期限不得超过3年正是基于以上背景。

(3)《个人贷款管理办法》明确个人消费贷不得超过5年、个人经营贷一般不超过5年。其中,对于贷款用途对应的经营现金流回收周期较长的,贷款期限最长不超过10年。

2、明确了受托支付的标准,且均强调不得以化整为零的方式规避受托支付


(1)对于固定资产贷款,明确向借款人某一交易对象单笔支付金额超过500万元人民币的(剔除了“项目总投资的5%”这个基准),应采用受托支付方式;同时明确贷款人原则上应在贷款发放五个工作日内将贷款资金通过借款人账户支付给借款人交易对象,特殊情况(借款人原因且双方协商一致)下可放宽至10个工作日内。

(2)对于流动资金贷款,明确向借款人某一交易对象单笔支付金额超过1000万元的,应采用受托支付方式。同时提出,在借款人紧急用款场景下,可适当简化受托支付事前证明材料和流程,并予以事后审核。

(3)对于个人贷款,单次提款金额超过30万元的消费贷以及单次提款金额超过50万元的个人经营贷均需要采取受托支付方式。

3、均对展期提出细化要求(按照实质风险状况进行风险分类),但展期期限有差异


(1)“三个办法”均提出“借款人申请贷款展期的,贷款人应审慎评估展期原因和后续还款安排的可行性。同意展期的,应根据借款人还款来源等情况,合理确定展期期限,并加强对贷款的后续管理,按照实质风险状况进行风险分类”。

(2)不过在展期期限方面,除均明确1年期以内贷款的展期期限不得超过原贷款期限外,对1年期以上贷款的展期期限规定略有不同,如1年期以上固定资产贷款展期期限累计不得超过原贷款期限的一半且最长不得超过五年、1年期以上流动资金贷款或个人贷款展期期限累计均不得超过原贷款期限的一半。

(二)地产金融相关


1、三道红线(针对地产企业,部分参数后面会进行相应调整)


(1)2020年8月,央行提出三道红线(剔除预收款后的资产负债率大于70%、净负债率大于100%、现金短债比小于100%),明确房地产企业“红-橙-黄-绿”四档(企业每隔一档、有息负债增速可以提高5个百分点):三线均超(有息债务以2019年6月为上限不新增)、二线超出(有息债务年增速不超过5%)、一线超出(有息债务年增速不超过10%)、三线均未超出(有息债务年增速不超过15%)。

(2)除三道红线外,监管部门还下发了三张监测表格,分别为《试点房地产企业主要经营、财务指标统计监测表》、《试点房地产企业融资情况统计监测表》以及《试点房地产企业表外相关负债监测表》,对房地产企业实行穿透式、全覆盖的原则。

2023年1月13日的新闻发布会上,央行透露将会对三道红线的部分参数进行调整。

图片

图片

图片

2、房地产贷款集中度(过渡期延长两年):弱化银行对房地产行业的依赖


虽然房地产贷款的集中度管控早已有之(之前一直有窗口指导等政策调控),如实际上2020年9月份监管机构便已要求大行压降、控制个人住房按揭贷款等房地产贷款规模,新增房贷压降至30%以下。但央行与银保监会在2020年最后一天所发布的《关于建立银行业金融机构房地产贷款集中度管理制度的通知》(银发〔2020〕322号)则进一步从制度上弱化了银行对房地产行业的依赖。

(1)地产企业除受“345”规则约束导致其债务规模无法保持增长以及信托融资渠道受限外,其从商业银行获得开发贷和按揭贷的渠道也会受限,商业银行的房地产授信额度变得较为紧张,这在一定程度上加剧了地产行业的债务压力。

(2)央行与银保监会等金融管理部门对商业银行的主动把控或者说自主调控能力进一步增强,如322号文赋予央行副省级城市中心支行以上分支机构(会同所在地银保监会派出机构)在第三档、第四档、第五档的基准上上下2.5个百分点的自由裁量权。不过从目前来看,多数地区对上限的容忍度有所上升。

(3)322号文仅提及个人住房贷款和全部房地产贷款,同时从比例设置来看,第一档(国有行)、第二档(包括3家城商行的中型银行)、第三档的对公端房地产贷款占比上限分别应不低于7.50%、7.50%和5%,第四档与第五档的对公端房地产贷款占比上限亦分别应不低于5%。因此我们大致可以这样理解,322号文同时对个人住房贷款和对公端房地产业贷款比例提出了具体约束要求。

(4)2022年11月11日,央行与银保监会联合发布的《关于做好当前金融支持房地产市场平稳健康发展工作的通知》(银发(2022)254号)明确提出对于受疫情等客观原因影响不能如期满足房地产贷款集中度管理要求的银行业金融机构,人民银行、银保监会或人民银行分支机构、银保监会派出机构根据房地产贷款集中度管理有关规定,基于实际情况并经客观评估,合理延长其过渡期。同年11月21日,人民银行、银保监会联合召开全国性商业银行信贷工作座谈会,提出将房地产贷款集中度管理的过渡期延长两年(即2024年)。

图片

3、房贷利率:定价基准已经发生根本性变化(全国底——地方底——各地自主底)


(1)2019年8,中国人民银行发布16号公告,明确自2019年10月8日起,首套商业性个人住房贷款利率不得低于相应期限LPR,二套商业性个人住房贷款利率不得低于相应期限LPR率加60个基点,商业用房购房贷款利率不得低于相应期限贷款市场报价利率加60个基点。2022年5月15日,央行和银保监会联合发布《关于调整差别化住房首套住房信贷政策有关问题的通知》(银发(2022)115号),考虑到最新的5年以上LPR已降至4.30%,这意味着首套房利率已从降至4.10%、二套房利率下限已降至4.90%。

(2)虽然房贷利率定价基准为5年以上LPR,但目前房贷利率、首付比例的确定,采用的是全国、城市、银行三层定价机制,每一层的变化都有可能引发具体利率变动,这就意味着房贷利率从全国到地方,实际上是在执行因城施的差异化原则。也即,

第一,金融管理部门通过5年期以上LPR在全国层面给出房贷利率的(姑且称之为“全国底”),如目前首套房利率的底为“5年期以上LPR-20BP”,二套房利率的底则为“5年期以上LPR+60BP”。这里的“全国底”为不能突破的下限。

第二,各地方在坚持因城施策这一原则的基础上,决定在“全国底”的基础上加多少基点或不加,姑且称之为“地方底”。

第三,各银行结合自身经营、监管指导、客户资质等因素,自主决定在“地方底”的基础上加多少基点或不加。

(3)2022年12月30日,央行与银保监会发布《关于建立新发放首套住房个人住房贷款利率政策动态调整长效机制的通知》(2023年1月5日公开),将9月的阶段性调整常态化政策,表明政策支持力度在加大。

具体看,该政策将首套房贷利率与新建商品住宅销售价格挂钩,即后续首套房贷利率将盯住新建商品住宅销售价格,具有典型的逆周期特征,属于定向降息。

4、最低首付比例(理论上最低为20%)


1998年以来,为支持住房金融业务发展,央行发布了一系列政策和规定,并对最低首付比例提出相应要求,随后根据不同阶段的住房金融调整方向对最低首付比例进行调整,大致的比例主要有20%、25%、30%等等。特别是,对于首套房来说,20%的最低首付比例也是符合要求的,所以近期多个城市选择将最低首付款比例调降至20%。

5、城市更新四道红线


2021年8月30日,住建部发布《关于在实施城市更新行动中防止大拆大建问题的通知》,明确拆除比例(不超过20%)、拆建比例(不大于2)、就地就近安置率(不低于50%)以及年度租金涨幅不超过5%等四大指标。

(1)不大规模、成片集中拆除现状建筑,原则上城市更新单元(片区)或项目内拆除建筑面积不应大于现状总面积的20%。

(2)不大规模新增老城区建设规模,不突破原有密度强度,原则上城市更新单元(片区)或项目内拆建比不应大于2。允许适当增加建筑面积用于住房成套化改造、建设保障性租赁住房、完善公共服务设施和基础设施等。

(3)鼓励以就地、就近安置为主,城市更新单元(片区)或项目居民就地、就近安置率不宜低于50%。

(4)不短时间、大规模拆迁城中村等城市连片旧区,城市住房租金年度涨幅不超过5%。

(三)普惠金融相关


1、基本内涵


所谓普惠金融,是指全方位有效地为社会所有阶层和群体提供金融服务,特别是在传统金融理念基础上,被正规金融体系排外的农户、贫困人群及小微企业,能及时有效地获取价格合理、便捷安全的金融服务。因此,简单点就是以前那些银行看不上、顾不到、选择性忽视的客户(如中小微企业、个体工商户、城镇低收入、贫困群体等)现在是普惠金融重点关注的领域了。

很显然,普惠金融并不是中国的创新,但可以说是中国在引领,目前国家已经把“普惠金融”当成一项国家战略,并制订五年计划来实施,相信此次针对普惠金融的定向降准将会作为一个中长期政策一直被使用。

具体来看,普惠金融领域贷款包括:单户授信小于1000万元的小型企业贷款、单户授信小于1000万元的微型企业贷款、个体工商户经营性贷款、小微企业主经营性贷款、农户生产经营贷款、创业担保(下岗失业人员)贷款、建档立卡贫困人口消费贷款和助学贷款。上述贷款数据采用人民银行调查统计部门统一口径的统计数据。

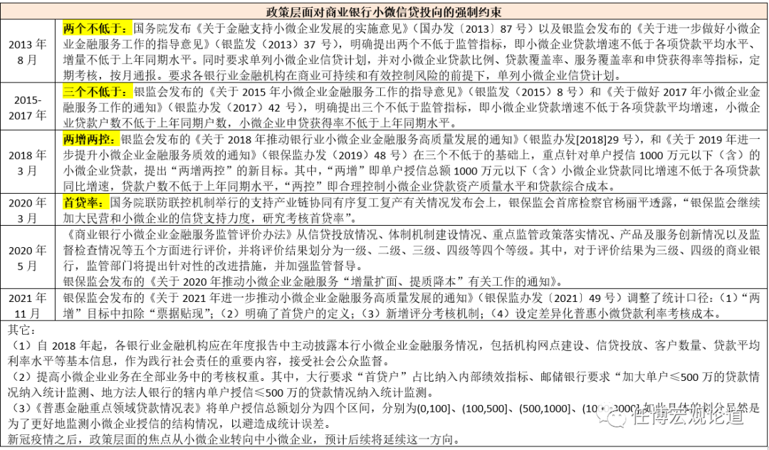
2、小微企业:“三个不低于”、“两增两控”、“首贷率”等约束指标


2018年3月19日,银监会发布《关于2018年推动银行业小微企业金融服务高质量发展的通知》(银监办发(2018)29号),在继续监测“三个不低于”、确保小微企业信贷总量稳步扩大的基础上,重点针对单户授信1000万元以下(含)的小微企业贷款,提出“两增两控”的新目标。

(1)普惠小微贷款,即单户授信500万元以下的小型微型企业法人贷款以及小微企业主和个体工商户经营性贷款。

(2)普惠小微企业贷款,即单户授信总额1000万元以及以下的小微企业贷款、个体工商户和小微企业主经营性贷款,可以看出其范围较普惠小微贷款更大。

目前《普惠金融重点领域贷款情况表》将单户授信总额划分为四个区间,分别为(0,100]、(100,500]、(500,1000]、(1000,3000],如此具体的划分显然是为了更好地监测小微企业授信的结构情况,以避造成统计误差。

3、民营企业“一二五”目标


2018年11月7日,银保监会主席郭树清接受采访时表示“据不完全统计,现在银行业贷款余额中,民营企业贷款占25%,而民营经济在国民经济中的份额超过60%。民营企业从银行得到的贷款和它在经济中的比重还不相匹配、不相适应”。后续考虑对民营企业的贷款要实现“一二五”的目标,即在新增的公司类贷款中,大型银行对民营企业的贷款不低于1/3,中小型银行不低于2/3,争取三年以后,银行业对民营企业的贷款占新增公司类贷款的比例不低于50%。

图片

4、票据业务(三道红线)


2022年11月11日,央行与银保监会联合发布《商业汇票承兑、贴现与再贴现管理办法》,明确提出如下几点要求:(1)银行承兑汇票和财务公司承兑汇票的最高承兑余额不得超过该承兑人总资产的15%;(2)银行承兑汇票和财务公司承兑汇票保证金余额不得超过该承兑人吸收存款规模的10%;(3)商业汇票的付款期限最长不得超过6个月。

(四)乡村振兴金融相关


2021年6月4日,央行与银保监会联合发布《金融机构服务乡村振兴考核评估办法》(2021年第7号公告),明确金融机构服务乡村振兴考核评估工作按年开展,考核评估期限为上年度1月1日至12月31日。

1、金融机构服务乡村振兴考核评估指标分为定量和定性两类,其中,定量指标权重75%,定性指标权重25%。 

2、金融机构服务乡村振兴考核评估定量指标包括贷款总量、贷款结构、贷款比重、金融服务和资产质量五类,定性指标包括政策实施、制度建设、金融创新、金融环境、外部评价五类,另设加分项、扣分项。

3、金融机构服务乡村振兴考核评估定量指标数据按照《关于建立〈涉农贷款专项统计制度〉的通知》(银发〔2007〕246号)、央行关于“两权”抵押贷款的专项统计制度、银保监会银行业普惠金融重点领域贷款数据及相关监测制度的规定采集。

(五)绿色金融相关


2021年6月9日,央行发布《银行业金融机构绿色金融评价方案》,明确绿色金融评价指标包括定量和定性两类。其中,定量指标权重为80%、定性指标权重为20%,绿色金融评价结果纳入央行金融机构评级等央行政策和审慎管理工具。

1、绿色金融评价工具自2021年7月起实施,评价工作每季度开展一次。定量指标包括绿色金融业务总额占比、绿色金融业务总额份额占比、绿色金融业务同比增速、绿色金融业务风险总额占比等四项。这里的绿色金融业务是指银行业金融机构开展的各项符合绿色金融标准及相关规定的业务,包括但不限于绿色贷款、绿色证券、绿色股权投资、绿色租赁、绿色信托及绿色理财等。

2、绿色贷款余额采用央行调查统计部门提供的统计数据,绿色债券持有量采用登记托管机构(包括中债登、中证登和上清所)提供的登记数据,绿色债券包含绿色金融债、绿色企业债、绿色公司债、绿色债务融资工具、绿色资产证券化、经绿色债券评估认证机构认证为绿色的地方政府专项债券等产品。

3、绿色金融评价定性得分由央行结合银行业金融机构日常管理、风险控制等情况并根据定性指标体系确定。

4、目前绿色金融工具已经较为丰富,不仅包括绿色信贷、绿色债券、绿色投资、绿色发展基金、绿色保险、各类碳金融产品等金融品种,还包括央行近期相继推出的碳减排支持工具以及专项再贷款。其中,这里的碳金融产品主要包括碳远期、碳掉期、碳期权、碳租赁、碳债券、碳资产证券化、碳基金以及碳排放权期货交易等等。

5、《银行业金融机构绿色金融评价方案》是由央行发布,银保监会并没有参与。不过2021年5月7日福建银保监局发布的《关于银行业保险业推进绿色金融发展的指导意见》(闽银保监发〔2021〕91号)提出了相关要求:

(1)力争“十四五”期间辖区绿色支行等分支机构突破50家,绿色金融专业队伍突破200个,绿色金融专业人才突破1000人。

(2)三明、南平绿色金融改革试验区要分别打造3-5个银行业保险业绿色金融创新示范点。其中,“十四五”期间,三明、南平两地市银行业金融机构力争绿色融资余额年均增速不低于20%。

(六)互联网贷款业务相关


2021年2月19日,银保监会发布《关于进一步规范商业银行互联网贷款业务的通知》,明确以下几点要求:

1、单户用于消费的个人信用贷款授信额度应当不超过人民币20万元。其中,到期一次性还本的,授信期限不超过一年(消费金融公司和汽车金融公司不受该期限限制)。

2、商业银行与合作机构共同出资发放互联网贷款的,单笔贷款中合作方的出资比例不得低于30%。

这一规定和2020年11月2日发布的《网络小额贷款业务管理暂行办法(征求意见稿)》相一致,即征求意见稿明确在单笔联合贷款中,经营网络小额贷款业务的小额贷款公司的出资比例不得低于30%。

3、商业银行与单一合作方发放的本行贷款余额不得超过本行一级资本净额的25%,商业银行与合作机构共同出资发放的互联网贷款余额,不得超过本行全部贷款余额的50%。

(七)并购贷款与银团贷款业务相关


1、并购贷款是指商业银行向并购方或其子公司发放的,用于支付并购交易价款和费用的贷款。其中,并购是指境内并购方企业通过受让现有股权、认购新增股权,或收购资产、承接债务等方式以实现合并或实际控制已设立并持续经营的目标企业或资产的交易行为。具体政策文件详见2015年2月10日原银监会发布的《商业银行并购贷款风险管理指引》(银监发(2015)5号)

(1)并购可由并购方通过其专门设立的无其他业务经营活动的全资或控股子公司进行。

(2)并购交易价款中并购贷款所占比例不应高于60%,并购贷款期限一般不超过七年。

(3)全部并购贷款余额占同期一级资本净额的比例不应超过50%。

(4)对单一借款人的并购贷款余额占同期一级资本净额的比例不应超过5%。

2、银团贷款(又称辛迪加贷款,即Syndicated Loan)是指由两家或两家以上银行基于相同贷款条件,依据同一贷款合同,按约定时间和比例,通过代理行向借款人提供的本外币贷款或授信业务。在一些发达经济体,银团贷款占比达到20%左右,目前我国银团贷款余额已达到6万亿元左右。2012年上海市银行同业公会开发建立了上海市银团贷款信息发布与统计系统,并按季度发布相关信息。

具体政策文件详见2011年8月1日原银监会发布的《银团贷款业务指引》(修订)(银监发(2011)85号)以及2012年1月1日上海银监局发布的《关于推进上海地区银团贷款业务发展的指引意见》(沪银监通(2011)264号)。

(1)单家银行担任牵头行时,其承贷份额原则上不得少于银团融资总金额的20%;分销给其他银团成员的份额原则上不得低于50%。

(2)银团贷款收费的具体项目可以包括安排费、承诺费、代理费等。其中,安排费一般按银团贷款总额的一定比例一次性支付;承诺费一般按未用余额的一定比例每年根据银团贷款合同约定的方式收取;代理费可以根据代理行的工作量按年支付。

(3)下列情形之一的大额贷款,鼓励采取银团贷款方式:

第一,大型集团客户和大型项目的融资以及各种大额流动资金的融资;

第二,单一企业或单一项目的融资总额超过贷款行资本金余额10%的;

第三,单一集团客户授信总额超过贷款行资本金余额15%的。

(八)联合授信相关


2018年6月1日,银保监会发布《关于印发银行业金融机构联合授信管理办法(试行)的通知》(银保监发〔2018〕24号),明确联合授信是指拟对或已对同一企业(含企业集团)提供债务融资的多家银行业金融机构,通过建立信息共享机制,改进银企合作模式,提升银行业金融服务质效和信用风险防控水平的运作机制。并提出以下几点具体要求:

1、对在3家以上银行业金融机构有融资余额,且融资余额合计在50亿元以上的企业,银行业金融机构应建立联合授信机制。 

2、对在3家以上的银行业金融机构有融资余额,且融资余额合计在20~50亿元之间的企业,银行业金融机构可自愿建立联合授信机制。

3、该业务模式中,组织安排上包括成员银行协议、银企协议(即联合授信委员会与企业签订银企协议)以及联席会议决议。其中,成员银行协议权是指银行业金融机构应签署联合授信成员银行协议,组建联合授信委员会;联合会议决议是指联合授信委员会设立联席会议,负责对重大事项进行审议决策。

4、联合授信机制的运作机制依次为协商确定联合授信额度、监测联合授信额度使用情况、建立预警机制。其中,联合授信额度包括企业在银行业金融机构、非银行业金融机构、其他渠道的债务融资,以及对集团外企业的担保。

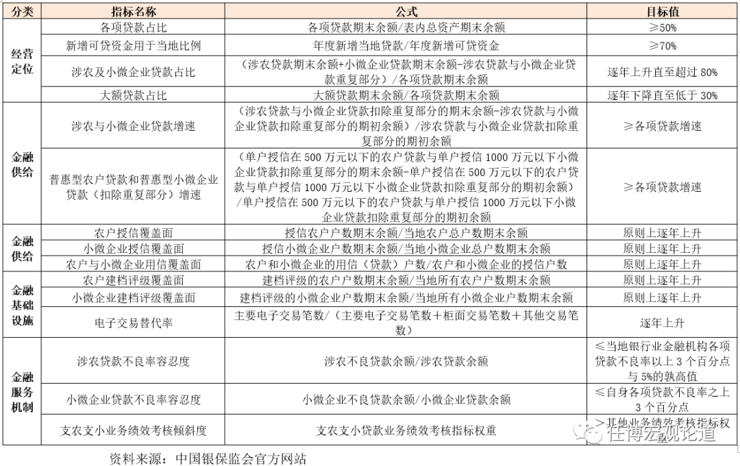
(九)针对县域及城区农商行的15个监管指标


2019年1月14日,中国银保监会发布《关于推进农村商业银行坚守定位强化治理 提升金融服务能》(银保监办发(2019)5号文),进一步提出针对县域及城区农商行的15个考核指标:

1、贷款余额占表内总资产的比例不低于50%,其中涉农及小微企业贷款余额占全部贷款余额的比例应逐年上升直至超过80%、大额贷款余额占全部贷款的比例应逐年下降直至降至30%以上。

2、授信农户户数、授信小微企业户数、农户和小微企业的用信户数、建档评级的小微户数、建档评级的农户户数等占比应逐年上升。

3、电子替代率应逐年上升,支农支小在绩效考核中的权重应大于其它业务的绩效考核权重。

图片

十、非银金融机构与类金融机构(不含大资管各细分行业)


这里不包括对大资管各细分行业的讨论(参见之前的《大资管行业手册》),这里仅涉及非银金融机构、类金融机构的日常监管或监测指标。

图片

(一)证券公司


2016年6月证监会发布的《关于修改<证券公司风险控制指标管理办法>的决定》明确了证券公司的风险控制指标体系主要以净资本和流动性为核心。

1、证券公司经营证券经纪业务的净资本不得低于2000万元,经营证券承销与保荐、证券自营、证券资产管理、其他证券业务等业务之一的,其净资本不得低于5000万元。

2、证券公司经营证券经纪业务,同时经营证券承销与保荐、证券自营、证券资产管理、其他证券业务等业务之一的,其净资本不得低于1亿元。

3、证券公司经营证券承销与保荐、证券自营、证券资产管理、其他证券业务中两项及两项以上的,净资本不得低于2亿元。

4、风险覆盖率=净资本/各项风险资本准备之和,不得低于100%。

5、资本杠杆率=核心净资本/表内外资产总额,不得低于8%。

6、流动性覆盖率=优质流动性资产/未来30天现金净流出量,不得低于100%。

7、净稳定资金比率=可用稳定资金/所需稳定资金,不得低于100%。

8、净资本/净资产不得低于40%、净资本/负债不得低于8%。

9、自营权益类证券及证券衍生品/净资本不得高于100%,其中利率互换投资规模以利率互换合约名义本金总额的5%计算。

10、自营固定收益类证券/净资本不得高于500%。

11、持有一种权益类证券的成本与净资本的比例不得高于30%。

12、持有一种权益类证券的市值与其总市值的比例不得高于5%,但因包销导致的情形和中国证监会另有规定的除外。

13、证券公司对客户融资融券最长期限不得高于6个月。

14、对单一客户的融资或融券规模与净资本的比例不得高于5%。

(二)保险公司


1、主要监管指标如下:

(1)核心偿付能力充足率(最低监管要求为50%)=核心资本/最低资本。

(2)综合偿付能力充足率(最低监管要求为100%)=实际资本/最低资本。

(3)保险公司经营融资性信保业务的,其最近两个季度末核心偿付能力充足率不低于75%,且综合偿付能力充足率不低于150%。

(4)保险公司承保的信保业务自留责任余额累计不得超过上一季度末净资产的10倍。除专营性保险公司外,其他保险公司承保的融资性信保业务自留责任余额累计不得超过上一季度末净资产的4倍,融资性信保业务中承保普惠型小微企业贷款余额占比达到30%以上时,承保倍数上限可提高至6倍。 

(5)保险公司承保单个履约义务人及其关联方的自留责任余额不得超过上一季度末净资产的5%。除专营性保险公司外,其他保险公司承保的融资性信保业务单个履约义务人及其关联方自留责任余额不得超过上一季度末净资产的1%。

2、2021年11月19日,银保监会发布《关于调整保险资金投资债券信用评级要求等有关事项的通知》(银保监办发(2021)118号),明确以下几点:

(1)保险资金投资的金融企业(公司)债券,其发行人应当公司治理良好,经营审慎稳健,具有良好的守法合规记录,相关监管指标符合监管规定。

(2)保险资金投资的非金融企业(公司)债券,其外部信用评级应满足以下要求: 

第一,保险公司上季末综合偿付能力充足率为200%(含)以上且具备(或受托人具备)信用风险管理能力的,取消对所投资非金融企业(公司)债券的外部信用评级要求。 

第二,保险公司上季末综合偿付能力充足率为120%(含)以上且具备(或受托人具备)信用风险管理能力的,投资的非金融企业(公司)债券的主体和债项,应具有国内信用评级机构评定的BBB级(含)或相当于BBB级以上的信用级别。 

第三,其它投资的非金融企业(公司)债券应具有国内信用评级机构评定的AA级(含)或相当于AA级以上的信用级别,其发行人应具有国内信用评级机构评定的A级(含)或相当于A级以上的信用级别。

(3)保险公司投资单一国内信用评级机构评定的BBB级(含)信用评级以下的企业(公司)债券账面余额,不得超过该债券当期发行规模的10%。

(4)保险公司投资同一发行人发行的国内信用评级机构评定的BBB级(含)信用评级以下的企业(公司)债券账面余额,合计不得超过该发行人上一会计年度经审计净资产的20%。

3、2021年11月17日,银保监会发布《关于保险资金投资公开募集基础设施证券投资基金有关事项的通知》(银保监办发(2021)120号),明确以下几点:

(1)保险集团(控股)公司和保险公司自行投资基础设施基金的,应当具备不动产投资管理能力,最近一年资产负债管理能力评估结果不得低于80分,上季度末综合偿付能力充足率不得低于150%。 

(2)保险集团(控股)公司和保险公司委托保险资产管理公司及其他专业管理机构投资基础设施基金的,最近一年资产负债管理能力评估结果不得低于60分,上季度末综合偿付能力充足率不得低于120%。

(3)保险资产管理公司受托管理保险资金或通过保险资产管理产品投资基础设施基金的,应当具备债权投资计划产品管理能力,且公司最近一年监管评级结果不得低于C类。

(三)信托公司


1、注册资本最低限额为3亿元人民币或等值的可自由兑换货币(实缴)。

2、一般信托的投资起点为100万,但单笔委托金额在300万元以上的自然人投资者和合格的机构投资者数量则不受限制(信托受益权为等额份额的信托单位)。

3、信托公司向他人提供贷款不得超过其管理的所有信托计划实收余额的30%,不得将同一公司管理的不同信托计划投资于同一项目。

4、单个信托计划的自然人人数不得超过50人,信托期限不少于1年。

5、信托公司不得开展除同业拆入业务以外的其他负债业务,且同业拆入余额不得超过其净资产的20%、对外担保余额不得超过其净资产的50%

6、净资本=净资产-各类资产的风险扣除项-或有负债的风险扣除项-中国银行业监督管理委员会认定的其他风险扣除项。其中,风险资本=固有业务风险资本+信托业务风险资本+其他业务风险资本。

(1)信托公司净资本不得低于2亿元。

(2)净资本/各项风险资本之和不得低于100%。

(3)净资本/净资产不得低于40%。

(四)金融资产管理公司与金融资产投资公司


1、注册资本最低限额为100亿元人民币或等值自由兑换货币(一次性且实缴)。

2、集团母公司的核心一级资本充足率不得低于9%、一级资本充足率不得低于10%、资本充足率不得低于12.5%。

3、集团母公司杠杆率不得低于6%以及集团财务杠杆率不得低于8%。

(五)金融租赁公司


1、注册资本为一次性实缴货币资本,最低限额为1亿元人民币。

2、有符合任职资格条件的董事、高级管理人员,并且从业人员中具有金融或融资租赁工作经历3年以上的人员应当不低于总人数的50%。

3、资本净额与风险加权资产的比例不得低于银监会的最低监管要求。

4、对单一承租人的全部融资租赁业务余额不得超过资本净额的30%。

5、对单一集团的全部融资租赁业务余额不得超过资本净额的50%。

6、对一个关联方的全部融资租赁业务余额不得超过资本净额的30%。

7、对全部关联方的全部融资租赁业务余额不得超过资本净额的50%。

8、对单一股东及其全部关联方的融资余额不得超过该股东在金融租赁公司的出资额,且应同时满足本办法对单一客户关联度的规定。

9、同业拆入资金余额不得超过资本净额的100%。

(六)消费金融公司与汽车金融公司


2020年11月5日,银保监会办公厅发布《关于促进消费金融公司和汽车金融公司增强可持续发展能力提升金融服务质效的通知》,从政策层面上给予消费金融公司和汽车金融公司以明显放松,明确以下几点:

1、在做实资产风险分类、真实反映资产质量,实现将逾期60天以上贷款全部纳入不良以及资本充足率不低于最低监管要求的前提下,消费金融公司、汽车金融公司可以向属地银保监局申请将拨备覆盖率监管要求降至不低于130%。对于拨备指标下调释放的贷款损失准备,要优先用于不良贷款核销,不得用于发放薪酬和分红。

2、支持消费金融公司、汽车金融公司通过银行业信贷资产登记流转中心开展正常类信贷资产收益权转让业务,支持符合许可条件的消费金融公司、汽车金融公司在银行间市场发行二级资本债券。

图片

(七)企业集团财务公司


财务公司是指以加强企业集团资金集中管理和提高企业集团资金使用效率为目的,为企业集团成员单位提供财务管理服务的非银行金融机构。2022年7月29日,银保监会发布《企业集团财务公司管理办法(征求意见稿)》,对财务公司提出了最新要求。

1、注册资本金最低为10亿元人民币(实缴或等值其它可自由兑换货币)。

2、资本充足率不低于银保监会的最低监管要求;

3、流动性比例不得低于25%;

4、贷款余额不得高于存款余额与实收资本的80%;

5、集团外负债总额不得超过资本净额;

6、票据承兑余额不得超过资产总额的15%和存放同业余额的3倍、票据承兑和转贴现总额不得高于资本净额、承兑汇票保证金余额不得超过存款总额的10%;

7、投资总额不得高于资本净额的70%;

8、固定资产净额不得高于资本净额的20%;

(八)(网络)小额贷款公司


1、小额贷款公司通过银行借款、股东借款等非标准化融资形式融入资金的余额不得超过其净资产的1倍。

2、小额贷款公司通过发行债券、资产证券化产品等标准化债权类资产形式融入资金的余额不得超过其净资产的4倍。

3、小额贷款公司对同一借款人的贷款余额不得超过小额贷款公司净资产的10%;对同一借款人及其关联方的贷款余额不得超过小额贷款公司净资产的15%。

4、2020年11月2日,银保监会和央行联合发布《网络小额贷款业务管理暂行办法(征求意见稿)》,明确提出七个值得关注的要求:

(1)未经银保监会批准,小贷公司不得跨省级行政区域开展网络小贷业务。极个别小贷公司跨省级区域开展网络小贷业务的,由银保监会负责审查批准、监督管理和风险处置。

(2)网络小贷业务经营许可证有效期为3年,每3年续展一次。

(3)经营网络小贷业务的小贷公司注册资本不低于10亿元,跨省级区域经营网络小贷公司的小贷公司注册资本不低于50亿元。

(4)经营网贷业务的小贷公司其通过非标准化融资形式(如银行借款和股东借款)融入的资金余额、标准化债券类资产形式(发行债券和资产证券化产品)融入的资金余额分别不得超过其净资产的1倍和4倍。

(5)经营网贷业务的小贷公司对自然人、其它组织及其关联方的单户网络小贷余额原则上分别不得超过30万元(互联网贷款为20万元)和100万元,其中前者还应不超过最近3年年均收入的1/3。

(6)同一投资人及其关联方、一致行动人对跨省区域经营网络小贷业务的小贷公司参股数量不得超过2家、控股数量不得超过1家。

(7)在单笔联合贷款中,经营网络小额贷款业务的小额贷款公司的出资比例不得低于30%。

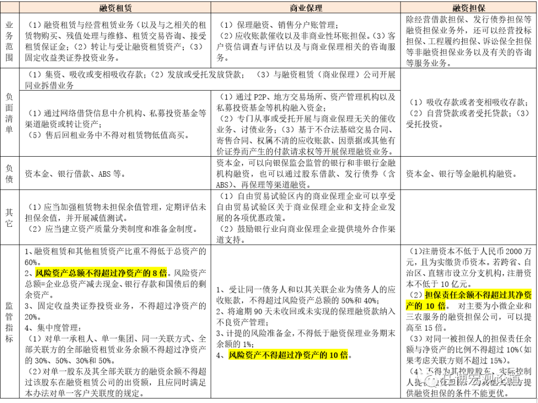
(九)其它类金融机构:融资租赁、商业保理与融资担保


近年银保监会已相继发布了融资担保、商业保理公司、典当行与融资租赁公司的一系列监管文件,对其业务范围、负面清单以及监管指标等方面进行了明确。

1、业务范围与负面清单


政策对类金融机构的业务导向是希望其主营业务比较突出,在主营业务之外可以适度开展一些辅助业务,但禁止其变相开展银行业存款类机构的相关业务。

(1)在业务范围上,除主营业务外,融资租赁公司还可以开展固定收益类证券投资业务,融资担保公司既可以开展融资性担保业务亦可以开展非融资性担保业务,商业保理公司则可以开展保理融资、销售分类账管理、应收账款催收、客户资信调查等。

(2)在业务负面清单上,三类机构均明确不得开展或变相开展非法集资、存贷款业务以及行业内同业拆借业务,同时商业保理不能通过“类金融机构”来开展融资业务且明确要求商业保理公司不得专门开展催收、讨债业务,此外要求融资租赁公司不得通过P2P、私募机构以及地方交易所开展转让融资业务。

2、资金来源:资本金、金融体系融资以及发债(含ABS)等


资金来源的丰富程度一定程度上影响着“类金融机构”的规模扩张动力,除资本金之外,三类机构均可以从银行等金融机构获得融资。当然对于融资租赁公司以及商业保理公司而言,其融资方式要更丰富一些。例如,融资租赁可以通过发行ABS的方式融资,商业保理则可以通过再保理、发行债券(含ABS)等方式进行融资。事实上现有的融资方式还可以进一步创新,只要有现金流的存在,再加上政策层面的些鼓励,这些类金融机构的融资也只是成本高低的问题。

事实上类金融机构与金融机构之间,在资金来源方面却可以有共通性,前者的融资需求往往会成为后者高收益资产的来源,并且前者也可以通过各种创新设计来创造各式各样的资产类型。

3、严格限制杠杆水平和集中度


(1)在明确主营业务、禁止负面清单以及限制资金来源之外,政策还在杠杆水平上给予了明确限制,以避免类金融机构过度扩张,例如政策明确指出融资租赁、商业保理以及融资担保的风险资产总额(或担保责任余额)分别不得超过其净资产的8倍、10倍和8倍,因此8-10倍的杠杆水平基本上是政策标配。

(2)此外为限制风险的集中,政策还在业务集中度给予了明确限制。具体来看,对融资租赁公司,要求对单一承租人、单一集团、同一关联方式、全部关联方的全部融资租赁业务余额;对商业保理公司,要求受让同一债务人和以其关联企业为债务人的应收账款,不得超过风险资产总额的50%和40%;对融资担保公司,要求对同一被担保人的担保责任余额与净资产的比例不得超过10%(如果考虑关联方则不超过15%)。

图片


宝业恒(北京)土地房地产资产评估咨询有限公司
  • 服务热线:010-64051428
  • 客服电话:13910411253 、13046773193
  • 地址:北京市东城区东直门南大街9号华普花园B座204室
  • Copyright © 2024 宝业恒(北京)土地房地产资产评估咨询有限公司 京ICP备14013847号-1

    本网站从行业工作角度出发,所载信息部分来自相关媒体,版权属原作者所有,如有不妥,请告知,我们及时处理。

    Copyright © 2024 宝业恒(北京)土地房地产资产评估咨询有限公司 京ICP备14013847号-1