欢迎访问宝业恒(北京)土地房地产资产评估咨询有限公司!
【估价实务】认识中国古建筑的分类

发布时间:2023-11-20 12:05

浏览者:707

【估价实务】认识中国古建筑的分类

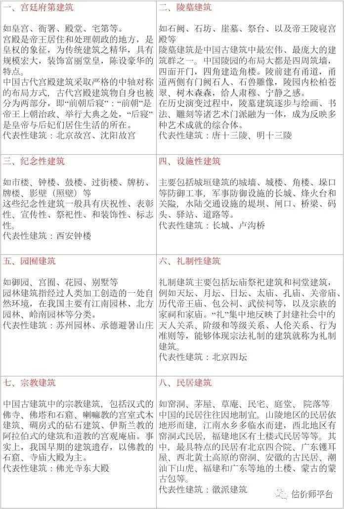
| 一、认识中国古建筑的分类 |


图片


| 二、认识中国古建筑的结构 |


用最简单的方式,我们可以把一座中国古建筑理解为三个部分:屋顶,屋身,和台基(更严谨一些的说法,是屋架层、铺作层、柱网层和台基)


图片

                   
        屋 顶 的 样 式 与 等 级     

图片

图片


                   
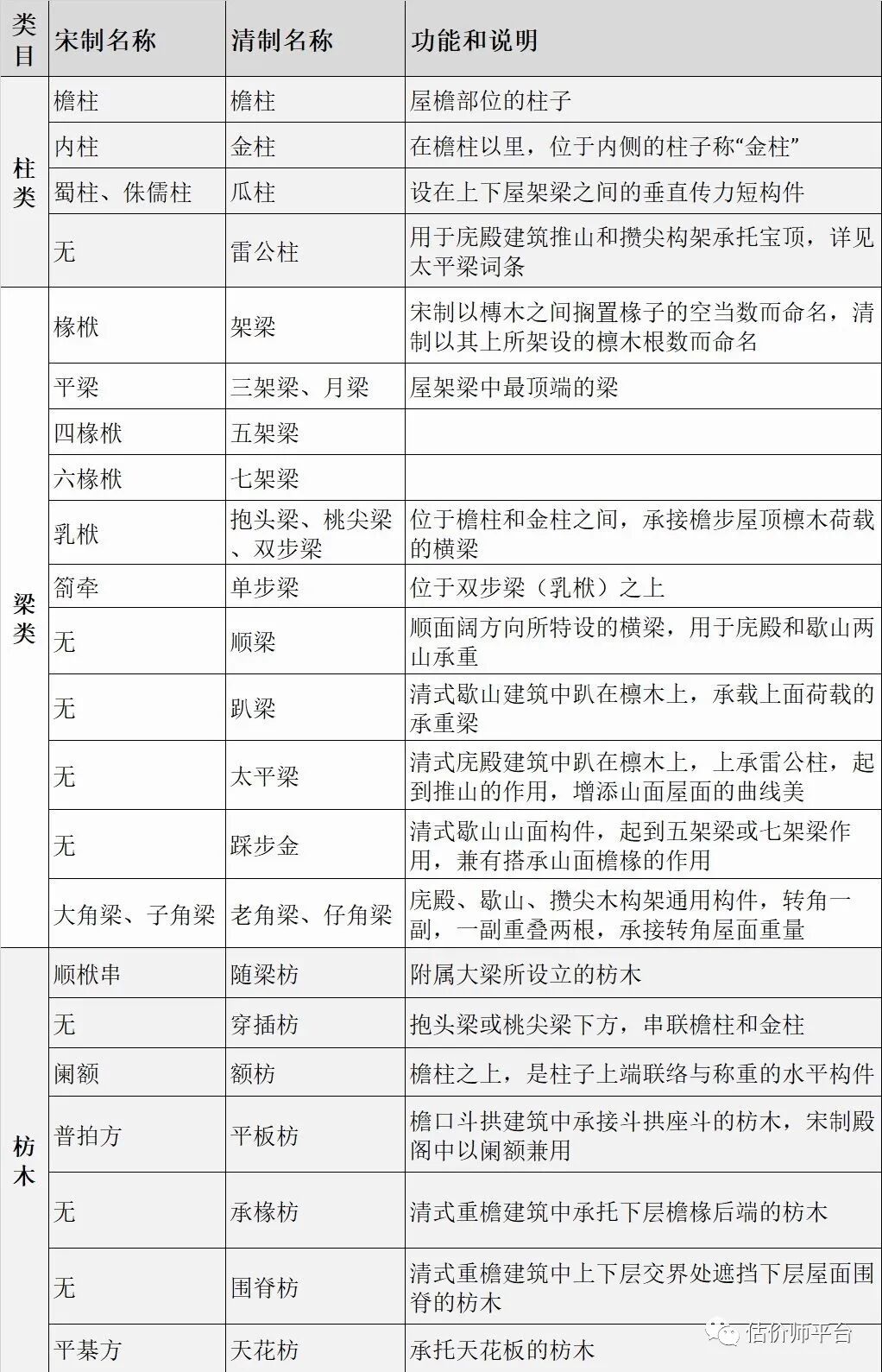
        屋 身 | 梁 架        
 

营造法式》记述了三种结构形式:殿堂结构、厅堂结构、簇角梁结构。到了清代《工程做法则例》中则分为大式和小式。这些结构做法主要用于官式建筑的设计结构,针对性强却不全面。


单从梁架做法上,中国传统建筑梁架形式分为三种:1抬梁式;2穿斗式;3井干式。


图片


图片图片

图片

图片



             叁          
         屋 身 | 斗 拱        



中国建筑上特有的构件,是由方形的斗、升、拱、翘、昂组成,是较大建筑物的柱与屋顶间之过渡部分。


斗拱在大木结构中起着以下四个方面作用:

1. 荷载作用:位于柱与梁之间,由屋面和上层构架传下来的荷载,要通过斗拱传给柱子,再由柱传到基础,因此,它起着承上启下,传递荷载的作用。


2. 增大距离:向外出挑,可把最外层的桁檀挑出一定距离,使建筑物出檐更加深远,造形更加优美、壮观。在它成型之后很长一段时间内,被作为构件大小的基本尺度。


3. 装饰作用:构造精巧,造形美观,如盆景,似花篮,又是很好的装饰性构件。后来的斗拱逐渐变为装饰(后来采用砖墙,出檐变近许多,作用减少),也是区别建筑等级的标志。越高贵的建筑斗拱越复杂、繁华。 


4. 抗震作用:“斗”与“拱”之间以榫卯连接,结合紧密,层层叠叠,遇到地震时榫卯可以伸缩,具有一定的弹性,从而保证建筑物的安全。


图片


   图片


   图片



| 三、中国各朝古建的特点 |


纵观中国古建筑的发展历程,从早期至唐代木结构体系日渐成熟,至宋代已有《营造法式》一书来规范指导各式建筑的做法。宋元以后,建筑构造趋向于标准化。

先秦建筑



“茅茨土阶”的台榭体系(茅草屋顶,夯土筑台)。

高等级的建筑建立在夯土台之上,以土台高低区分等级。建筑以阶梯形夯土台为核心、倚台逐层建造,外观往往非常宏大。



图片

秦汉式建筑


淘汰台榭体系,开始大兴砖瓦和木构技术,抬梁式和穿斗式建筑大量出现,形成初步的形制风格。


整体造型平直舒展、脊端、檐角微微上翘、屋顶装饰朴实无华,出现了简单的早期斗拱。



图片

唐宋式建筑

整体上,这个时期,屋顶屋檐有明显下弯曲线,脊端檐角上翘度比较大,屋脊屋檐及木架装饰趋于繁华。


具体说,隋唐建筑,斗拱硕大,出檐深远,举折和缓,四翼舒展,屋顶整体感觉比较大气稳重,常用朱白两色彩画,朴素大方。宋代建筑,精致秀丽,彩画繁简得当,渐趋绚丽。辽金地处北方,对风格承袭唐代较多。元代又承袭金代,风格偏向于粗放不羁。


图片

明清式建筑


建筑转型到稳固、提高和标准化时期。


整体造型稳重大方,屋脊屋檐中规中矩,正脊平直,翼角稍翘,装饰豪华。


斗拱比例缩小,出檐距离大为减少。屋顶坡度陡峭高耸,曲线减少,形态更加拘束严谨。


图片

| 四、中国古建常见知识问答 |




为什么中国古建筑以木结构为主?


木结构的建筑,有三大优点

一、从采集、运输到加工、建造,木材都比石材要方便


二、木结构各构件之间的柔性榫卯连结,使其能承受较大的突然冲击力而不倒塌,在地震有“墙倒屋不塌”的现象。


三、木结构的房屋由于其墙体不承受重量,墙体材料自由,可以在墙上任意开设门窗,以御寒或通风。在中国亚热带的气候环境下,木质结构的屋子比石质更适合保温。


当然,木结构建筑的主要缺点是:怕火、怕潮、怕白蚁蛀蚀,漏风、采光一般,且相较于石质结构建筑,较难以保存。




中国古建筑的核心特点是什么?


中国古建筑的两大特点:木结构与群体性


木结构建筑优缺点,前面已经说到。中国以原始农业为主的经济方式,造就了原始文明重生长、偏爱有机材料的特点。将木材选为基本建材,是注重人与自然间的息息相通,木头与人之间相互的生命关系。


而中国古建的另一重要特点是建筑的群体性


相较于西方建筑所追求的个体形象的高大与宏伟,中国的古建筑多讲求群体性。不论是皇家宫殿群、佛家寺庙,还是私家园林、住宅民居,都采用多类型建筑与自然景观相组合的方式,形成建筑群落。随着一进又一进的院落,一座座端庄的宫门与山门,庄严的殿堂、佛堂,高耸的楼阁、佛塔依次显现,使人感受到中式建筑的空间与时间之美

——估价师平台——


宝业恒(北京)土地房地产资产评估咨询有限公司
  • 服务热线:010-64051428
  • 客服电话:13910411253 、13046773193
  • 地址:北京市东城区东直门南大街9号华普花园B座204室
  • Copyright © 2024 宝业恒(北京)土地房地产资产评估咨询有限公司 京ICP备14013847号-1

    本网站从行业工作角度出发,所载信息部分来自相关媒体,版权属原作者所有,如有不妥,请告知,我们及时处理。

    Copyright © 2024 宝业恒(北京)土地房地产资产评估咨询有限公司 京ICP备14013847号-1